ブレッドボードでテスト回路を組む際、私の場合ArduinoなどのAVRマイコンや、ESP32、Raspberry Pi Picoといったマイコン周りで、3.3Vや5Vの電源を使うことがほとんどです。
しかし接続する他のモジュールなどとの兼ね合いで、例えば5Vをベースとした回路で3.3Vが必要になったり、その逆で3.3Vから5Vを用意したい場面も出てきます。
またテスト内容によっては、リポバッテリーやコイン電池といった別の電圧帯の電源を使用することもあり、これらを3.3Vや5Vに変換して使いたいといった用途も出てきます。
そのようなことから、幅広い入力電圧に対応し、任意の電圧から3.3Vや5Vを出力できる、昇圧・降圧両対応のミニDC/DCコンバータを製作してみました。
目次
TPS63000を使った昇降圧ミニDC/DCコンバータの製作!
ブレッドボードを使ったテスト回路を組む際に、3.3Vや5Vの電源が必要になることはよくあります。
5V昇圧モジュールや3.3V降圧モジュールは、安価で市販されているものも多く、私自身もよく利用しています。
市販されているものでは、例えばこちらは3.3Vに降圧出来るタイプのバックコンバータです。
また、5Vに昇圧出来るブーストコンバータも、ミニサイズのものが市販されているのをよく見かけます。
これらは安価で入手でき便利なのですが、使用されているLDOなどの構成によってはドロップアウト電圧が高く、効率があまり良くない場合があります。
特に負荷が大きくなった際には、電圧低下など目立つ場面もあり、テスト内容によっては安定した動作が得られないこともあります。
そこで今回は、ある程度の効率を確保し昇圧・降圧の両方に対応したミニDC/DCボードを作ることにしました。
基板設計
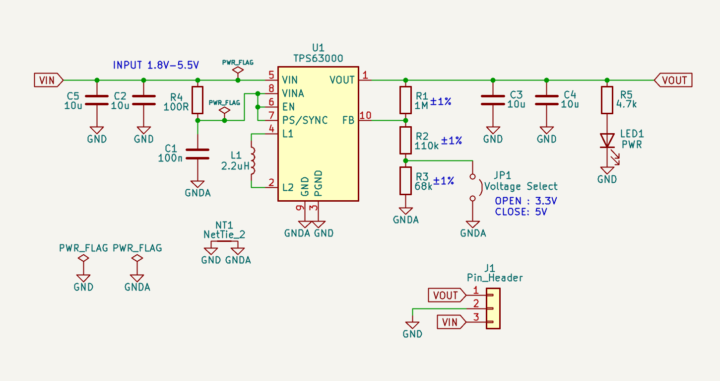
昇降圧DC/DCコンバータ(バックブーストコンバータ)として、以前評価ボードを作りテストを行っていたTPS63000チップを使用することにしました。
TPS63000は、1.8V~5.5Vの入力電圧に対して任意の出力電圧を作ることが出来る、可変出力タイプのバックブーストコンバーターです。
昇圧・降圧の両対応ができ入力電圧レンジが広いので、今回想定しているボードでの使用に最適です!
TPS63000はFBピンに接続するフィードバック抵抗の値によって出力電圧を設定出来るため、ボード背面のジャンパーパッドを使って3.3V固定出力で使う、または5Vの固定出力として使用出来るようにしました。
ボードサイズは、市販されている電源モジュールとほぼ変わらないミニサイズに収めることが出来たため、ブレッドボード上でも配線の邪魔にならず、扱いやすい電源ボードに仕上がったと思います。
TPS6300xシリーズには、3.3V固定出力タイプのTPS63001や、5V固定出力タイプのTPS63002といったバリエーションも用意されています。
TPS6300xシリーズについては、以前評価ボードを製作して動作確認を行った記事がありますので、あわせてご覧頂ければと思います。

JLCPCBに基板を発注
基板の製造は、いつものようにJLCPCBを利用しました。
ボードサイズが12.7mm×10.16mmと極小基板となり、0402サイズのパーツを使っていることから、今回PCBAサービスを利用して実装までやってもらうことにしました。
基板データ(ガーバー・BOM・CPL)をダウンロード出来るようにしておきます。
何かの参考になればと思います。
JLCPCBの基板発注方法は、こちらの記事でまとめています。

また、PCBAサービスを利用してパーツの実装までやってもらう場合は、こちらの記事が参考になると思います。
あわせて見て頂ければと思います。

基板の到着
配送方法にOCS Expressを選択し、発注から10日程度で実装済み基板が手元に届きました。
通常の基板単体での発注の場合にプラス1~2日程度で実装済み基板が届いてしまうので、ほんと早いですね!
届いてすぐに動作確認や使用も出来るので、この納期の早さは毎回助かっています。
極小基板となりますが、部品のズレや不良なども無く綺麗に実装されています。
Lピンヘッダーの取り付け3分、探すのに1時間もかかってしまったぜ!
便利なブレッドボードミニ基板シリーズ😘せっかくなので年末だし、パーツの整理もやり始めてしまった… pic.twitter.com/JM3iJbMEgc
— ガジェット大好き!! (@smartphone_jp1) December 28, 2025
未実装のピンヘッダーを取り付けてボードの完成です!
使用方法
使用方法は簡単です。
本ボードには、[IN] [GND] [OUT]の3つの端子があります。
GNDは共通となっているので、[IN]端子・[GND]端子間に入力電圧を印加(動作電圧範囲は1.8V-5.5Vです)、[OUT]端子・[GND]端子間で出力電圧を得るというものです。
デフォルトでは3.3Vが出力されるようにしていますが、ボード背面のパッドをはんだで短絡することにより5V出力に切り替わります。
入力電圧が変化しても、昇圧または降圧での動作に切り替わり、設定している3.3Vまたは5Vの固定電圧が出力されます。
使用パーツ一覧
本ボードで使用しているパーツの一覧です。
今回PCBAサービスを利用しましたが、自身でパーツ実装する際は参考にして下さい!
| パーツ | 定数 | 入手先 |
| コンデンサ (0402) | C1 100nF | AliExpress |
| コンデンサ (0603) | C2/C3/C4/C5 10μF | AliExpress |
| インダクタ | L1 2.2μH(2R2) (4mm×4mm SMD) | AliExpress |
| LED (0402) | LED1 | AliExpress |
| 抵抗 (0402) | R1 1MΩ R2 110kΩ R3 68kΩ R4 100Ω R5 4.7kΩ | AliExpress |
| DC/DC | U1 TPS63000(VSON-10) | AliExpress |
| その他 | ピンヘッダー | ーーー |
最後に!
今回は、TPS63000を使ったブレッドボード用のミニDC/DCモジュールを製作してみました。
ブレッドボードでのテストでは、3.3Vや5Vといった電源を状況に応じて使い分けることが多く、また入力電圧が変わる環境では電源まわりが意外と悩みどころになります。
昇圧・降圧の両方に対応することで、使用する入力電圧にある程度の幅があっても安定した3.3Vまたは5Vの固定電圧を出力でき、さらにはリポバッテリーや乾電池といった他の電圧帯からも安定した出力電圧を用意出来るようになり、便利に使える場面は多いと思います。
昇圧または降圧のみの市販電源モジュールとほぼ同等のサイズに収めることが出来たため、ブレッドボード上でも取り回しが良く、テスト用途の電源として実用性の高いボードになったと思います。






















コメントを残す