ブレッドボードやユニバーサル基板で使えるように接続端子のピッチを2.54mmピッチに変換する基板、いわゆるDIP化基板と呼ばれるものは様々なものが販売されています。
ピッチ変換基板(DIP化基板)は、表面実装タイプ(SMD)のマイコンやICチップといった異なるピッチのものを変換しブレッドボードに差し込んでテストしたい場合などで重宝します。

ピッチ変換基板は大抵のサイズや用途のものは市販品で見つけることが出来るのですが、特定の用途で使いたい場合や自分の環境で便利に使えるように製品には無い付加機能を付けるなどして自作しておくとより便利に使える場合は多いと思います。
そんなことから、自分の欲しい機能が付いたものが市販品にない時はよく自作ボードとして作っています。
今回はType-Cコネクタのピッチ変換基板を自作してみました!
目次
Type-Cコネクタのピッチ変換基板を自作する
2.54mmピッチに変換するピッチ変換基板は、基本的にブレッドボードやユニバーサル基板で使うことを想定したものです。
Type-C端子をブレッドボードで使うということは、USBケーブルからのデータライン以外に電源ラインもブレッドボード上で利用出来ることが前提となります。
そしてそのような一般的な用途で使用するType-Cコネクタのピッチ変換基板は安価で販売されています。
例えばこちらは秋月電子さんで販売されている『USBtype-CコネクターDIP化キット』です。
USBコネクタから電源(VBUS/GND)・USB信号線(D+/D-)・CC1/CC2端子が引き出されたボードで、市販されているType-Cコネクタのピッチ変換基板ではよく見かけるタイプのものです。
またあらかじめCC端子に5.1kΩのプルダウン抵抗を付けVBUS(USBケーブル)からの電源供給を5Vに限定したボードもよく見かけます。
USB2.0規格の信号を引き出して使う一般的によく使われる使用用途で使え安価で販売されているので、このタイプのものは結構持っています。
ピッチ変換基板はブレッドボードで使うことを想定したもので、特にUSBコネクタの変換基板では当然電源供給も行うわけなので直接ブレッドボードの電源ラインに差し込んで使えるタイプのものがあれば便利なのに・・・
そんな事を考えながらいつも使っていたのですが、そういうタイプのものって調べた限りではほとんど販売されていないようですね!
製品として販売されているものでは、サンハヤトさんの『USB Type-C コネクタ変換基板(CK-45)』がありました。
痒い所に手が届く、さすがサンハヤトさんですね!
自作してみたいと考えているType-Cコネクタのピッチ変換基板はこのようなブレッドボードの電源レーンに差し込んで電源を取り出すことも出来るといったイメージなのですが、さらに使いやすくなるようにボード構成を考えてみました。
自作Type-Cコネクタ ピッチ変換基板のイメージ&CAD設計
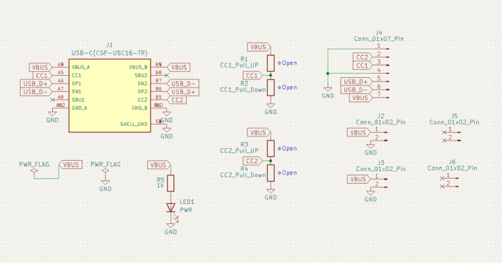
USB Type-Cコネクタ(メス形状)をブレッドボードやユニバーサル基板で使えるように2.54mmピッチに変換する基板です。
Type-Cコネクタから引き出す信号線はUSB2.0規格のデータライン(D+/D-)、電源(VBUS/GND)、そしてCC端子(CC1/CC2)を取り出せる一般的によく使われる用途で使用出来るもので、ブレッドボードの電源レーンに直接電源供給も出来るボードをイメージしています。
ピッチ変換基板なのでブレッドボード(またはユニバーサル基板)の専有面積を極力小さくコンパクトにし、かつPCBを発注する際に余計な追加料金がかからないサイズで設計しました。
今回JLCPCBに発注することを前提で設計しています。
JLCPCBでは単一基板の一辺のサイズが15mm以下になると製造の難しさから結構大きな追加料金(約20ドル)がかかってしまいます。
今回製作した基板ではシルクプリントやパーツの配置的に15mm以下になることはないのですが、最終的に約23mm×17mmとコンパクトなボードサイズに仕上げることが出来ました。
想定する使用方法やボードの特徴はこんな感じです。
- CC端子のプルアップ抵抗またはプルダウン抵抗を実装可能に!
- ブレッドボードの電源レーンに直接差し込んで使うことも可能に!
①CC端子のプルアップ抵抗またはプルダウン抵抗を実装可能に!
Type-CコネクタからのVBUS・GND・D+・D-・CC1・CC2は全て下部の端子に引き出し、ブレッドボードで使用出来るようにしています。
またConfiguration Channelと呼ばれるCC端子(CC1/CC2)には使用用途に応じて固定のプルアップ抵抗またはプルダウン抵抗を接続出来るようにもしています。
CC端子はケーブルの接続方向の検出(ケーブルを差し込む向き)や電源供給(USB Power Delivery:USB PD)のネゴシエーション、またデバイスの役割(ソース側 or シンク側)を決定する端子となりますが、特定の用途で固定して使用する場合に使えます。(もちろんブレッドボード上で下部のCC端子に接続して使用も出来ます)
②ブレッドボードの電源レーンに直接差し込んで使うことも可能に!
ブレッドボードの電源レーンに直接差し込んで使うことも出来るように上部に電源端子(VBUS/GND)を設置しました。
一般的によく使われる400穴タイプ(ハーフサイズ)のブレッドボードと830穴タイプのものでは電源レーンのピッチが半ピッチズレています。
そのため電源レーンに差し込むピンヘッダーと下部のピンヘッダーとのピッチ間隔は830穴タイプのものに合わせて設計しました。
830穴タイプのブレッドボードを使う場合はこのように電源レーンに直接差し込んで電源供給を行うことも出来ます。
また私がよく使うサンハヤトさんの6列タイプのブレッドボードでも同様に使うことが出来ます。
ハーフサイズ(400穴)のブレッドボードで使用する場合や電源レーンに差し込まず使用したい場合は、上部にダミーピン(何も接続されていません)があるのでここにピンヘッダーを取り付けて使用する形となります。(取り付けせずブレッドボードの任意の位置で使用することも出来ます)
これで取り付けるピンヘッダーのピッチは全て2.54mmとなるので、ユニバーサル基板に取り付けて使用することも出来ます。

全体の回路構成は、このような非常にシンプルなものとなりました。
JLCPCBに基板を発注
基板の製造はJLCPCBに発注しました。
配送方法にOCS NEPを選択すれば、基板製造料金と送料を合わせたトータルコストは500円ほどで製作することが出来ます。(基板5枚です)
基板データ(ガーバーファイル)をダウンロード出来るようにしておきます。
何かの参考になればと思います。
発注時の選択項目は特に特記すべきところはありませんが、このように発注しました。(PCBカラーはお好みで!)
JLCPCBの基本的な基板発注方法はこちらの記事で詳しくまとめています。
あわせて見て頂ければと思います。

OCS NEPを選択し発注から1週間~10日前後で手元に基板が届くと思います。
パーツの実装
使用しているパーツはType−C端子とピンヘッダー、0603サイズの表面実装パーツ(抵抗・LED)のみなので手はんだでも問題ないと思います。(小さいパーツなので慣れていないと少し難しいかもしれませんが!)
今回ミニリフロー装置MHP50を使って実装しました。
今日はMHP50でライトな基板実装!
すごく地味だけどやってる本人はめちゃ楽しいのよ😆新しいはんだペーストの確認も兼ねて・・・ pic.twitter.com/UUu0RfGBHV
— ガジェット大好き!! (@smartphone_jp1) October 8, 2024
PD電源が使えコンパクトなリフロー装置なので自作基板の製作では大変重宝しています!
MHP50の詳細はMHP30の記事に後日追記しておきます。

Type-Cコネクタのピッチ変換基板はテスト回路を組む時によく使うので3つ作っておきました。
2つは固定のプルダウン抵抗(5.1kΩ)を取り付け電源レーンに直接差し込んで使えるようにピンヘッダーを取り付けたもので、この構成のものが使用頻度的には高いと思います。
もう1つはダミー端子にピンヘッダーを取り付け固定のプルアップまたはプルダウン抵抗は取り付けず、用途により下部のCC端子に抵抗を取り付けて使用する用途のものです。
ブレッドボードのどの部分に差し込んでも使えるように下部のみにピンヘッダーを取り付けたものも作っておくのも良さそうです!
使用パーツ一覧
今回使用したパーツの一覧です。
一般的な使用用途では、CC1/CC2に5.1kΩのプルダウン抵抗を取り付けて使用する形になるかと思います。

| パーツ | 定数 | 入手先 |
| 抵抗 (0603) | R1(CC1プルアップ抵抗) R2(CC1プルダウン抵抗) R3(CC2プルアップ抵抗) R4(CC2プルダウン抵抗) ※用途により取り付けまたは未実装 | ↓ |
| R5 1kΩ | AliExpress | |
| LED (0603) | LED1 (通電確認・電源LED) | AliExpress |
| 端子 | J1 Type-Cコネクタ(16P) | AliExpress / 秋月電子 |
| J2-6 ピンヘッダー ※必要な箇所に接続 | ーーー |
最後に!
ピッチ変換基板はブレッドボードで使うことがほとんどで、特にType-Cコネクタといった電源も扱うボードでは直接ブレッドボードの電源レーンに電源供給ができるタイプのものがあると便利なことから自作してみました。
コンパクトで使いやすいボードになったと思います。
USB端子のピッチ変換基板はプロトタイプの製作でユニバーサル基板に実装し消費することも多くその都度買い足していたのですが、使いやすいものを一つ自作しておくと便利ですね!(10枚ほど基板を発注していてもよかったかも?)
JLCPCBではこのサイズの基板なら非常に安価で製造する事が出来るので、市販品と比べてもそれほど単価は変わらずコスパはいいかもしれません。
何かの参考になればと思います。





























コメントを残す