最近、Raspberry Pi PicoやPico2を使う機会が増え、自作基板を製作する際のプロトタイプ検証などにも活用しています。
特に自作基板を作る前段階として、ブレッドボード上で回路を組みプログラムを走らせながら動作を確認することが多いのですが、ラズピコは安価で高性能、さらに多くのGPIOピンが使えることから、こうした用途で非常に重宝しています。
朝遊び🤤
ファミコンコントローラー(改造)のキーマップ変更のためファームを書き換えて・・・コントローラーでも遊べるようになった👌 https://t.co/SGGB9tdNrA pic.twitter.com/wlA9W38D4r
— ガジェット大好き!! (@smartphone_jp1) April 19, 2025
このような検証作業を行っていると、電源をON/OFFするために何度もUSBケーブルを抜き差ししたり、またバッテリーなどの外部電源で駆動したり、USBとの切り替えを行ったりする場面が頻繁に発生します。
地味な作業で、これを何度も繰り返していると意外と手間に感じます!
そのようなことから、これら作業を円滑に行えるように自作Pico2ボードも製作してみました。
そうそう、自作してんじゃん!
と思い出して使ってる僕のRP2350ボードくん。
Pico2互換のピンアウトにせず、全GPIO使えるから用途によっては便利👌 pic.twitter.com/cEzodWeH0y— ガジェット大好き!! (@smartphone_jp1) October 13, 2025
こちらは別記事として後日詳しく書こうと思いますが、このボードを製作する過程で、電源まわりだけならもっと簡単な方法で既存のPicoやPico2を拡張することが出来そうだ!
と思いつき、今回製作してみることにしました。(追記しました)

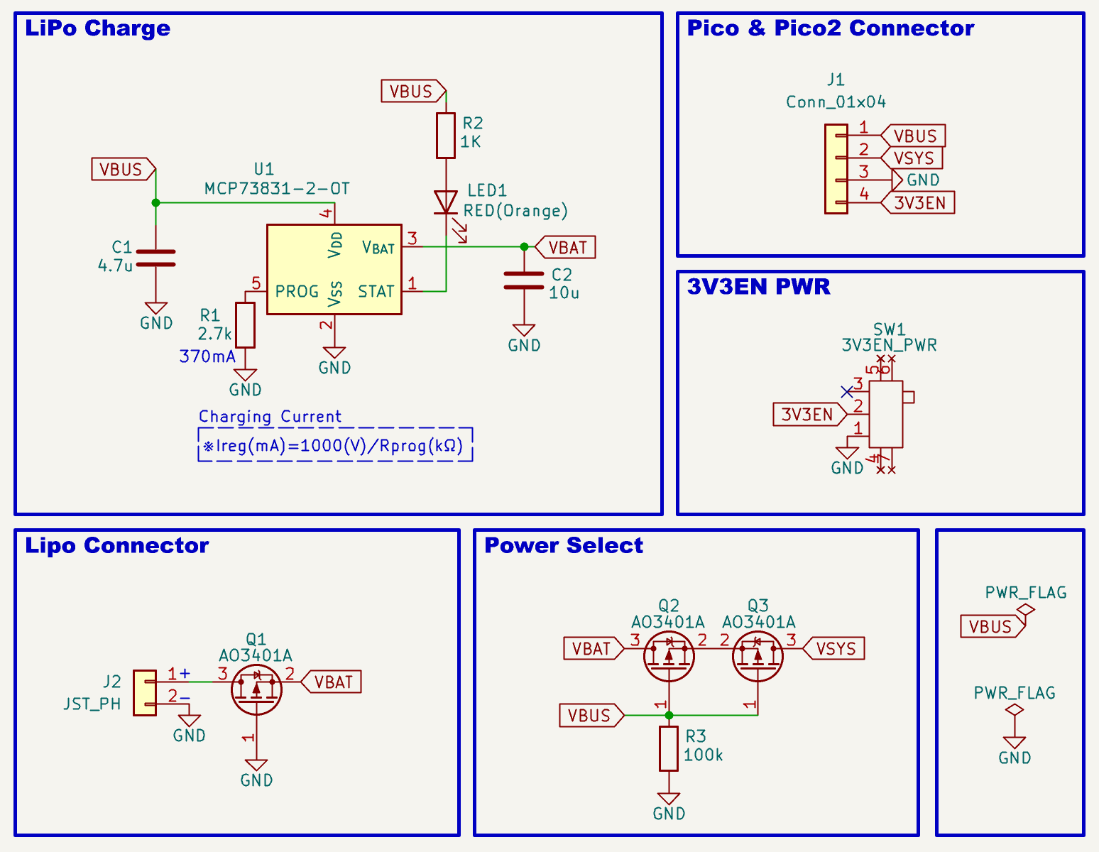
ブレッドボードでPicoやPico2を扱う場合に、ボード端に挿し込むだけで電源のON/OFFに加え、リポバッテリーとUSB電源の自動切り替え、さらに接続しているバッテリーの充電も出来るという、Pico専用のミニ拡張電源ボードとなります。
今年最後の完成👌
PicoとかPico2の端っこに挿しとくと、電源のON/OFF、USB駆動とバッテリー駆動の自動切り替え、バッテリーへの充電も出来るよっていう、ちょっと便利なミニ基板シリーズです🤤
良いお年を・・・🎍 https://t.co/GP2iWMBDxK pic.twitter.com/bpbRS09wRb
— ガジェット大好き!! (@smartphone_jp1) December 31, 2025
目次
Raspberry Pi Pico(Pico2)専用 ミニ拡張電源モジュールの製作
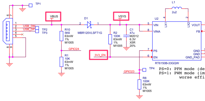
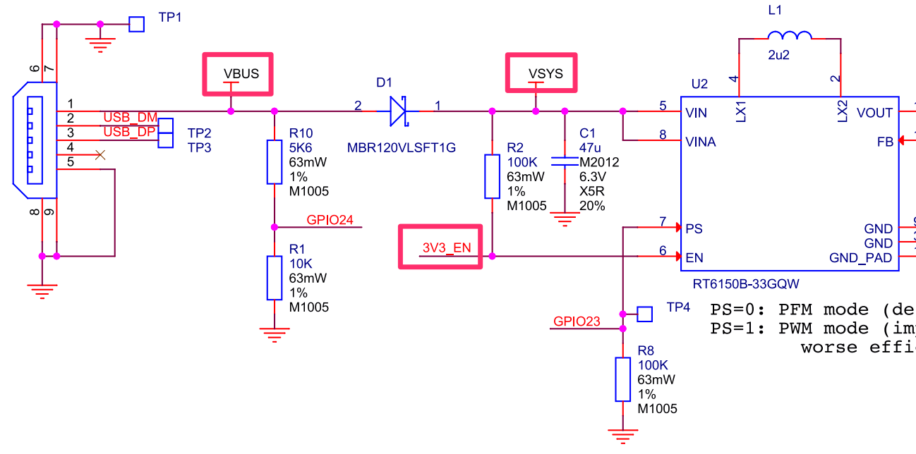
Raspberry Pi Pico / Pico2の電源端子について
Raspberry Pi PicoやPico2では、電源に関係する端子である VBUS / VSYS / GND / 3V3EN / 3V3(OUT) は、基板端のこの部分に集中して配置されています。
- VBUS USBコネクタに直結された5V出力端子
- VSYS 主に外部電源からPicoを駆動するための端子で、Pico内部の電源回路(3.3Vレギュレータ)へ供給されます(対応電圧範囲 約1.8V〜5.5V)
- GND 基板全体で共通のGND端子
- 3V3EN Picoボード内に搭載されている3.3VレギュレータのEN(イネーブル)端子
- 3V3(OUT) ボード内のLDOから出力される3.3V電源端子
Picoボード内部の電源回路構成を理解しておくことで、これらの端子を使いイメージしている拡張ボードが作れそうです。
拡張電源ボードの動作
今回製作したPico専用の拡張電源ボードでは、3V3EN端子を使いボード電源のON/OFF、VSYS端子を用いたリポバッテリーからの外部電源駆動、さらにUSBケーブル接続時にはVBUS端子から本ボードに接続されているバッテリーを充電し、PicoはUSB電源を優先して駆動するといった構成としました。
朝活、コイツは完成👌
ブレッドボードでPicoやPico2使う時に、この部分に挿しとくと、電源のON/OFFやバッテリー or USBの自動切り替え、また充電も出来るよってやつ!
これも凄く便利だと思うよ🤤 https://t.co/mpgmjXNAL5 pic.twitter.com/SoYkYQE4XN— ガジェット大好き!! (@smartphone_jp1) December 7, 2025
USBケーブルが接続されている間はVSYSからPico側へのバッテリーの供給を停止し充電のみ行い、ケーブルが外れると自動的にバッテリー駆動へと切り替わるようにしています。
基板設計
今回の拡張電源ボードは、ブレッドボード上でRaspberry Pi Pico(またはPico2)とセットで使用することを前提に設計しています。
ブレッドボード上での使い勝手を考え、どの列にPicoを挿し込んでいても本ボードがブレッドボードの端からはみ出さないボードサイズとしています。
そのため、基板サイズは12.70mm×15.24mmとかなり極小サイズのボードになりました。
ブレッドボードを連結させて使用する場合でも、そちら側を占有することなく使うことが出来ます。
ボードサイズを優先して製作したので、パーツの実装は少し大変になりますが、使い勝手が良いボードに仕上がったと思います。
JLCPCBに基板を発注
基板の製造は、いつものようにJLCPCBを利用しました。
ボードサイズに対して必要なパーツを詰め込んだ感じとなり、リフロー等による手実装はそこそこ難しくなるのでPCBAサービスを利用しようかと考えましたが・・・
ステンシルも頼んで自身で実装することにしました。
今回製作した本ボードの基板データ(ガーバーファイル)をダウンロード出来るようにしておきます。
何かの参考になれば・・・
発注に関して特記すべきところはありませんが、極小サイズの基板となるので、[PCB上のマーク]は[マーク除去]を選択しておいて下さい!
基板製造時に任意の位置に入ってしまう発注番号を削除することが出来ます。(無料オプションです)
また、極小基板となるので、[デバリング/エッジの丸め]は[はい]を選択して下さい。(僅かな追加料金がかかります)
基板カラーはお好みで選択して下さい。
ある程度はんだ作業に慣れた方なら、手はんだでのパーツ実装も出来ると思いますが、結構難しいと思います。
今回ステンシルも一緒に発注し、自宅環境でリフローによるパーツ実装を行いました。
ステンシルの発注は下の[ステンシル]チェックマークをクリックして行います。
実装面は[ボトムのみ]を選択。
またJLCPCBのステンシル発注では、サイズを指定しないと結構大きなサイズで届いてしまい作業しづらい場合があるので、カスタムから適度なサイズを指定するのがいいと思います。
本基板サイズは12.7mm×15.24mmなので、今回50mm×50mmでサイズをカスタムして発注しました。(サイズのカスタムは無料で出来ます)
サイズが小さくなるとステンシル料金や送料もお安くなるのでお得です!
以上項目を選択し発注しました。
JLCPCBの基本的な基板発注方法などは、こちらの記事で詳しくまとめています。
あわせて見て頂ければと思います

基板の到着
配送方法にOCS Expressを選択し、発注から約10日ほどで基板が手元に届きました。
今回の基板はかなり極小サイズではありますが、基板の仕上がりは綺麗で、シルクやレジストの精度も問題ありませんでした。
小型基板ということもあり部品の実装には少し気を使いますが、設計通りのサイズ感で仕上がっていました!
パーツの実装
パーツの実装は、自宅環境でミニホットプレートを使いリフローで行いました。
ステンシルを使い、はんだペーストを塗布します。
極小基板となるため、ブリッジやはんだ不良が出てしまうと後にコテによる修正作業が大変になります。
これくらい綺麗に塗布出来ていれば問題ないでしょう…
理想的なはんだ盛り付けだよね🤤 pic.twitter.com/ABHBj3wGIv
— ガジェット大好き!! (@smartphone_jp1) December 30, 2025
ミニサイズの基板へのはんだペーストの塗布では、メカニックさんのこのステンシル専用ヘラが役立ちます!
ステンシル用のヘラを買ってみたのだが、これ凄くいいね👍
小さい基板ならかなり便利そう… pic.twitter.com/n5tEYvJQaT— ガジェット大好き!! (@smartphone_jp1) April 5, 2025
リフロー作業は、MHP50というミニホットプレートを使いました。
自作基板製作でいつも愛用している、非常に便利な定番ミニホットプレートです。
ホットプレート内に収まる基板サイズであれば、プロファイルを使ったリフローも行えるので、はんだ不良などのトラブルが抑えられるのも便利です!
リフローの様子!
このキュッとなるのが、毎回見てて飽きない😘 pic.twitter.com/Xz8YZOBhtH— ガジェット大好き!! (@smartphone_jp1) December 31, 2025

リフロー後、表面のLED(充電確認ランプ)とピンヘッダー、PHコネクタを手はんだで取り付けてボードの完成です!
電源スイッチはかなり小さいので少し押しにくい感がありますが、小さなボードに上手くまとまったと思います。
使用方法
使用方法はとても簡単です!
ブレッドボードでPico(またはPico2)を使用する際に、電源端子(VBUS/VSYS/GND/3V3EN)の位置に合わせて本ボードを挿し込むだけで使用出来ます。
Picoのボード端に合わせるだけなので、接続間違いも起こりにくいと思います!
これにより、本ボード側のスイッチからPicoの電源のON/OFFが可能になります。
また、リポバッテリーを接続している場合はバッテリーからPicoを駆動し、USBケーブルを接続するとバッテリーからの供給は停止されPicoはUSB電源で動作し、同時にバッテリーは充電モードへ移行します。
バッテリーの充電状況は、ボード表面のLEDから確認出来ます。
充電中はLEDが点灯し、充電が完了したら消灯します。
今年最後の完成👌
PicoとかPico2の端っこに挿しとくと、電源のON/OFF、USB駆動とバッテリー駆動の自動切り替え、バッテリーへの充電も出来るよっていう、ちょっと便利なミニ基板シリーズです🤤
良いお年を・・・🎍 https://t.co/GP2iWMBDxK pic.twitter.com/bpbRS09wRb
— ガジェット大好き!! (@smartphone_jp1) December 31, 2025
本ボードにはリポバッテリー接続部分に極性保護回路を入れているため、バッテリーを誤って逆接続した場合でもPico側に影響が出ないよう保護されています。
ただ基板サイズの制約上、極性を間違えた状態での充電を防ぐ保護回路までは搭載していません!
必ず接続するリポバッテリーの極性を確認した上で使用して下さい!(1セルリポバッテリー専用です)
また、本ブログに記載している内容および回路例を使用したことによって生じたいかなる損害、事故、故障等についても、筆者は一切の責任を負いかねます。
リポバッテリーの取り扱いには十分注意し、すべて自己責任の上で参考および使用して下さい!
便利なPico2互換ボード『ColorEasyPico2』
今回製作したボードとは直接関係のない話にはなりますが、普段PicoやPico2を使っていて感じていることについて少し触れておきます。
本家Raspberry Pi PicoやPico2は、USB端子にmicroUSBが採用されており、最近ではやや古さを感じ使いにくいと思う場面があります。
また、I/Oラベルがボード背面にプリントされているため、ブレッドボード上で使用する際にはピン配置が分かりにくく、これもまた扱いにくさを感じる部分です。
そこで最近では、USB端子にType-Cを採用し、I/Oラベルがボード表面にカラープリントされていて視認性の高いPico2互換ボードとなる『ColorEasyPico2』をよく使うようになりました!
ブレッドボード上での配線作業やプロトタイプ検証時でもピン配置が一目で分かるため作業効率が良く、今回製作した拡張電源ボードとの相性も非常に良いと感じています。
以前、OSHWLabからデータをダウンロードしてPCBAを利用して製作したのですが、最近ではLCSCの方で完成ボードの販売が始まり、安価で入手することも出来るようになっています。
使いやすいPico2互換ボードなので、オススメです!

使用パーツ一覧
今回使用したパーツの一覧です。
| パーツ | 定数 | 入手先 |
| コンデンサ (0603) | C1 4.7μF C2 10μF | AliExpress |
| MOSFET (SOT-23) | Q1/Q2/Q3 AO3401A | AliExpress / 秋月電子 |
| 抵抗 (0603) | R1 2.7kΩ R2 1kΩ R3 100kΩ | AliExpress |
| LED (0603) | LED1 ※バッテリーチャージランプ | AliExpress |
| 充電IC (SOT23-5) | U1 MCP73831-2-OT | AliExpress / 秋月電子 |
| スライドスイッチ | SW1 SSSS811101(SMD) | AliExpress |
| コネクタ | J2 JST-PH2.0(2P PTH)※L型 | AliExpress / 秋月電子 |
| ピンヘッダー | J1 ピンヘッダー1×4P | ーーー |
最後に!
今回は、Raspberry Pi PicoやPico2をブレッドボード上で使用する際に感じていた電源まわりの手間を少しでも減らしたいという思いから、挿し込むだけで使えるミニ拡張電源ボードを製作してみました。
電源のON/OFF操作に加え、リポバッテリー駆動とUSB電源の自動切り替え、さらにバッテリーの充電までを一つの小さな基板にまとめることで、テストやプロトタイプ検証時の作業がやりやすくなったと感じています!
ブレッドボードでの検証作業は、どうしても配線や電源まわりが煩雑になりがちですが、こうした小さな拡張ボードを用意しておくことで、テスト動作や検証そのものに集中出来るのもいいですね!
これからRaspberry Pi Picoを使ったテスト回路を組む際などで、積極的に活かしていこうと思います。






























コメントを残す