Raspberry Pi PicoやPico2は、とても便利なマイコンボードですよね!
安価で入手でき、豊富なGPIOピンを使えることから、ちょっとした試作やプロトタイプ製作に重宝している方も多いと思います。
私自身も、普段から何か作るときには、つい手に取ってしまうマイコンボードの一つです。
そんな便利なPicoですが、実際に使っていると「もう少しこうだったらいいのに」と感じる部分も出てきます。
例えばUSB端子です。
本家のPicoやPico2では、今ではやや古さを感じるmicroUSB端子が採用されています。
そのため、Type-Cケーブルが当たり前になった環境では、ケーブルを用意したり変換プラグを噛ませたりと、不便に感じることがあります。
また、GPIOラベルがボード背面にのみプリントされていることから、ブレッドボード上で試作回路を組んでいると、「このピンの番号は?」とピンアウトを確認する場面も多くて使いにくさを感じます。
そのようなことから、試作回路を組む際にストレスなく、そして自分の環境でより便利に使えるように、Pico2互換ではありませんが自作RP2350ボードを製作することにしました。
目次
自作RP2350ボードの製作![Pico2Charge]
最近、RP2350を使った自作基板をいくつか製作していました。
わぁーい、マリオ動いた…💨
あとはスピーカー取り付けてリポのテストして、操作スイッチ付けて完成かな!リポテストは怖いんだよねー😝 pic.twitter.com/6S2O37MgRF
— ガジェット大好き!! (@smartphone_jp1) September 20, 2025

RP2350AはRaspberry Pi Pico2にも採用されているマイコンチップで、ご存じの方も多いと思います。
このような自作基板製作の前段階として試作回路を組んだりする際に、以前製作したRP2350ボードが非常に役立ちました!
動作確認がてら・・・
RP2350でNESエミュ動かせた🎮テストボード作れたので、ここから次の展開へと…😏 pic.twitter.com/jUuFbsdmyL
— ガジェット大好き!! (@smartphone_jp1) April 30, 2025
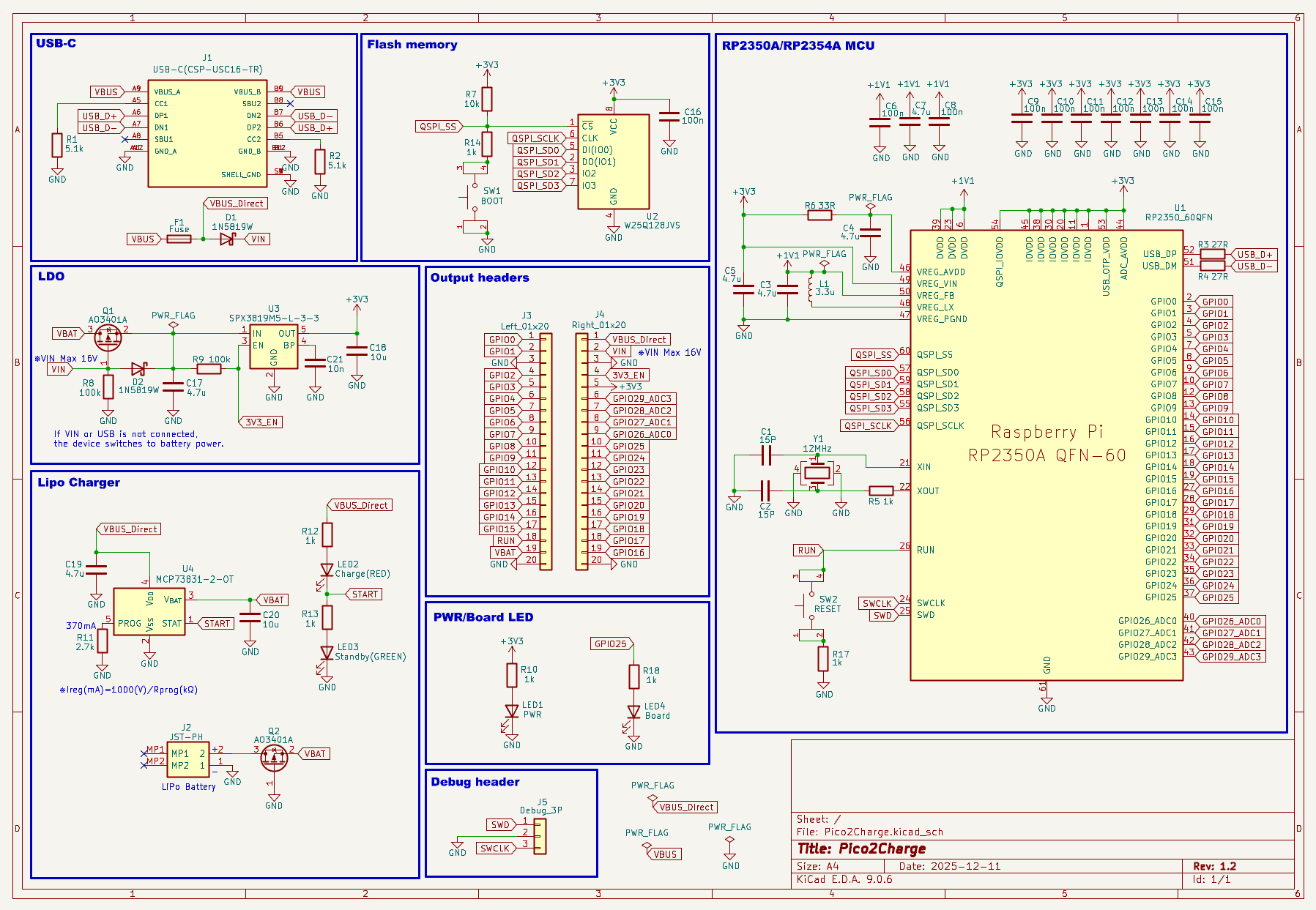
このボードは、Pico2で内部的に使われていてるGPIOピンも使えるように、RP2350Aの全GPIOピンを引き出して使えるようにしたボードです。

今回は、このボードのコンセプトを活かしつつ、ブレッドボードでの使用を意識した自作Pico2カスタムボードを製作することにしました。
ボードコンセプト
①GPIOラベルを見やすく!
冒頭でも触れましたが、Pico2をベースにカスタムした自作ボードを作るのであれば、GPIOラベルを見やすくする事は私の中では絶対条件でした!
またUSB端子についても、今の私の環境で使うことを考えるとType-C端子以外の選択肢はありません。
あと、[BOOTSEL]以外に[RUN(RESET)]スイッチもあった方が使いやすいですよね!
これらを踏まえ、GPIOラベルをできるだけ大きくプリントできるよう、ブレッドボード上でPico2よりも横幅が左右1ピッチ分ずつ大きくなってしまいますが、このボードサイズで製作することにしました。
ブレッドボードで使うことを考えると、左右1ピッチずつワイヤーを挿せる列を残せるので、多少サイズが大きくなっても視認性や使いやすさを優先した形になります。
②RP2350Aの全GPIOピンを使えるように!
本家Raspberry Pi Pico2では、RP2350Aで使用可能な合計30本のGPIOピンのうち、内部機能用として4本のGPIOピンが使われていて外部には引き出されていません。
具体的には、以下のGPIOピンが内部的に使用されています。
- GPIO23(電源制御用): ボード上の降圧コンバータの省電力モード(Power Save)制御に使用
- GPIO24(USB電源監視用): VBUS(USB)が接続されているかどうかの検知に使用
- GPIO25(オンボードLED): ボード上のユーザー用LEDに使用
- GPIO29(システム電圧監視用): VSYSピンの電圧(システム電源電圧)を監視するために使用
これらの機能が必要な場合には、既存のPico2を使えば問題なく・・・。
一方で、自作基板の試作回路を組む際などで、これらのGPIOピンも自由に使いたい場面が出てくることもあります。
本ボードでは、Pico2で内部的に使用されている機能を排除し、これらのGPIOピンも含めRP2350Aの全GPIOピン30本を外部に引き出して使用出来るようにしました。
より多くのGPIOが必要な場合はもちろん、PCB設計の都合で「この位置のピンを使いたい」「配線の取り回しをもう少し素直に回したい」といった場面でも、本来Picoでは使えないピンを使い確認作業など柔軟に出来るのも、このようなボードを使うメリットだと思っています。
朝の続き…
Type-C短絡チェッカー、だいぶ安定して動くようになってきた!
正確にADCの値を取れるようになってきたので、チェック対象基板のC端子以降、既に回路が入ってても判定切り分け出来そう…😁
・・・だけど、実際のピンマッピングが反転するのは・・・ https://t.co/Y8VqdslH2n pic.twitter.com/qwo5Soxu8c— ガジェット大好き!! (@smartphone_jp1) December 27, 2025
③バッテリー駆動も可能に!
これまでにも、電源としてリポバッテリーを使った自作基板をいくつか製作してきました。
よし、PCBは問題なさそう👍
とりあえず450mAhバッテリーで負荷かけた状態で4.2V→3.2Vの駆動時間測ってみる。
その間に映画でも見よう🎬ケース側に余裕持たせてるので1000mAh前後のバッテリーは積めるはず🔋 pic.twitter.com/UPU9WaCETM
— ガジェット大好き!! (@smartphone_jp1) June 7, 2025
そのため、バッテリー駆動での動作確認や駆動テストを行う機会も多かったことから、USB給電だけでなくリポバッテリーによる駆動も可能なボード構成としました。
ボードサイズは横幅2ピッチ分、本家Pico2よりも大きくなりますが、その分GPIOラベルを大きくプリントし、RP2350Aで使える全GPIOピンの引き出しやバッテリー駆動への対応といった付加機能を付けました。
試作や検証用途で使いやすいRP2350ボードを目指した設計です。
基板設計
上記をコンセプトとし、ボードを製作しました。
完成後、いくつかの試作やテスト回路を組む際に実際に使ってみましたが、全体としては想定通り便利に使うことが出来ました!
そうそう、自作してんじゃん!
と思い出して使ってる僕のRP2350ボードくん。
Pico2互換のピンアウトにせず、全GPIO使えるから用途によっては便利👌 pic.twitter.com/cEzodWeH0y— ガジェット大好き!! (@smartphone_jp1) October 13, 2025
・・・が、使い込んでいく中で、不要なピンを無くし全体的にピンアウトを変更したいと感じる部分も出てきました!
本ボードでは、Pico2では外部に引き出されていないGPIOピンも使用出来るようにしているため、Pico2と比べるとGNDピンの数がどうしても少なくなっています。
その結果、電源やバッテリーといった電源系のピン付近にGNDピンが配置されていないと、配線がやや面倒に感じることがありました。
そこで、上記V1.1ボード(青ボード)からピンアウトを見直し、あわせて3.3V LDOチップも少し強化し16Vまでの外部電源に対応したVIN端子を設け、V1.2ボード(黒ボード)として新たに作り直すことにしました。
ピンアウトは極力Pico2に近い配置としつつ、バッテリー駆動が可能で、さらにUSBからのバッテリー充電にも対応した構成としています。
また、外部電源端子:VIN(最大16V)またはUSBからの給電が無い場合、バッテリー駆動に切り替わります。
リポバッテリーは誤った取り扱いにより、発熱、破損、発火などの危険があります!
本記事の内容を参考にしたことによって生じた、いかなる損害や事故についても、筆者は責任を負いかねます。
製作および使用は、十分な知識と理解のもと、自己責任で行って下さい!
JLCPCBに基板を発注
基板の製造は、JLCPCBを利用しました。
今回PCBAサービスを利用して、パーツの実装まで行ってもらいました。
今回製作した本ボード(V1.2)の基板データ(Gerber・BOM・CPL)をダウンロード出来るようにしておきます。
何かの参考になれば幸いです。
ザックリとJLCPCBへの発注方法も見ておきます。
ガーバーファイルをサイトにアップロード後、製造項目を選択します。
JLCPCBの標準料金で製造出来るデータになっているので選択項目は特記すべきところはありませんが、小型ボードなので[PCB上のマーク]は[マーク除去]を選択。(無料オプションです)
あと[PCBカラー]はお好みで選択して下さい。
ご自身でパーツを用意し実装する場合は、ステンシルも一緒に発注して下さい。(0402サイズのパーツがメインとなるのでステンシルが無いと難しいと思います)
JLCPCBの基本的な基板発注方法に関して詳しくは、こちらの記事でまとめているので見て頂ければと思います。

またパーツ実装サービス(PCBA)を利用する場合は、下にある[PCB組み立て]にチェックを入れ、BOMとCPLファイルもアップロードして部品配置等の確認を行い発注する形となります。
PCBAサービスを利用する際の具体的な利用方法についてはこちらの記事でまとめています。
あわせて見て頂ければと思います。

既にV1.1ボードを製作し動作確認も出来ていたので、PCBAサービスを利用することではんだ付けにかかる時間を省くことができ、すぐに動作確認へ進めるのはパーツ実装サービスを利用する大きなメリットだと感じました。
基板の到着
配送方法にOCS Expressを選択し、発注から12日ほどでパーツ実装済みの基板が手元に届きました。
ピッチの狭いICチップや0402サイズのパーツがメインとなっていますが、実装状態も良好で全体的にとても綺麗に仕上がっています。
基板到着後に行った動作確認でも、全ボード問題なく動作してくれました。
箱開けた…
自作RP2350ボード🤤
Pico互換ではなく全GPIO使えるようにしてるので、自作基板製作時のテスト回路組む時に便利なはず。てか便利だったので、以前作ったボードからI/Oの配置変えて、3.3V LDOも少し強化させてV1.20ボードとして作った👌
動作確認やっていこう・・・💻 https://t.co/IY2smEVEVw pic.twitter.com/Yvx9QwFigr
— ガジェット大好き!! (@smartphone_jp1) December 22, 2025
あとは未実装のピンヘッダーを取り付ければ完成ですが、実際に使ってみて一つ気になる点がありました!
リポバッテリー用に採用したJST-PHコネクタがやや硬く、少しバッテリーの抜き差しがしにくく・・・
LCSCで入手可能な表面実装タイプのPHコネクタは、実質的にこれ(JST S2B-PH-SM4-TB)のみだったため選択しましたが、実験用ボードとして頻繁にバッテリーを抜き差しする用途では、少し使いづらく感じました。
一般的によく使われている型番のPHコネクタなんですけどね!
そこで、このPHコネクタだけ手持ちのものに交換して使用することにしました。
普段パーツの実装で使っているミニホットプレートMHP50が役立ちました!
こういう部分的なパーツ交換も簡単に出来るので重宝しています。

後のパーツ一覧の項目で、AliExpressで購入したコネクタのリンクも合わせて掲載しておきます。
動作確認
本ボードは、すでにV1.1ボードとして一度製作し検証を行っているため、動作に関しては特に問題ありませんでした。
朝活、電子工作!
ひとまず各所チェックだいたい終わったので、テストがてらマリオ動かしてみた🎮
問題なさそうね…
自作ボードってやっぱいいよね〜🤤 pic.twitter.com/NeJ77w3v7L— ガジェット大好き!! (@smartphone_jp1) December 22, 2025
このような簡単な動作確認やテストを気軽に行えるのも、自分の環境に合わせて作った自作ボードならではだと改めて感じました。
試作や検証用途では、こうした「すぐ使える」「すぐ試せる」ボードがあると、とても便利ですね!
Raspberry Pi PicoやPico2で使える拡張電源ボードの製作
本ボードは、バッテリー駆動および充電に対応した、Pico2ピンアウトに近い構成のRP2350ボードとして設計しました。
V1.0から始まり、V1.1、そして今回のV1.2ボードまでの製作過程で、バッテリー機能だけであれば既存のPicoやPico2に小さな拡張ボードを追加するだけでも十分にカバー出来るのでは・・・?
と思い付き、本家PicoまたはPico2でUSB駆動またはバッテリー駆動への自動切り替えや、電源のON/OFF機能を追加するミニ拡張ボードも製作してみました。

ブレッドボードでPicoやPico2を扱う場合に、簡単にそれら機能を追加することが出来るので便利です。
Pico本体を置き換えるのではなく、「必要な機能だけを後付けする」というアプローチも、面白いものですね!
今年最後の完成👌
PicoとかPico2の端っこに挿しとくと、電源のON/OFF、USB駆動とバッテリー駆動の自動切り替え、バッテリーへの充電も出来るよっていう、ちょっと便利なミニ基板シリーズです🤤
良いお年を・・・🎍 https://t.co/GP2iWMBDxK pic.twitter.com/bpbRS09wRb
— ガジェット大好き!! (@smartphone_jp1) December 31, 2025
便利なPico2互換ボード『ColorEasyPico2』
今回製作したボードとは直接関係のない話にはなりますが、冒頭でも触れたように普段PicoやPico2を使っていてI/Oラベルがボード背面にプリントされているのが使い勝手が悪く・・・
最近では、USB端子にType-Cを採用し、I/Oラベルがボード表面にカラープリントされていて視認性の高いPico2互換ボードとなる『ColorEasyPico2』をよく使うようになりました!
ブレッドボード上での配線作業やプロトタイプ検証時でもピン配置が一目で分かるため作業効率が良く、非常に使いやすいPico2互換ボードです。
以前、OSHWLabからデータをダウンロードしてPCBAを利用して製作したのですが、現在LCSCの方で完成ボードの販売が始まり、安価で入手することもが出来るようになっています。
使いやすいPico2互換ボードなので、オススメです!

使用パーツ一覧
本ボード(V1.2)で使用したパーツの一覧です。
| パーツ | 定数 | 入手先 |
| コンデンサ (0402) | C1/C2 15pF C3/C4/C5/C7 4.7μF C6/C8/C9/C10/C11/C12/C13/C14/C15/C16 100nF C21 10μF | AliExpress |
| コンデンサ (0603) | C17/C19 4.7μF C18/C20 10μF | AliExpress |
| ダイオード (SOD-123) | D1/D2 1N5819W | AliExpress |
| ヒューズ (0805) | F1 500mA | AliExpress |
| USB端子 | J1 Type-Cコネクタ(16P) | AliExpress / 秋月電子 |
| バッテリーコネクタ | J2 JST-PH(2P SMD) | AliExpress |
| インダクタ | L1 3.3μH(0806) | AliExpress / LCSC |
| LED (0402) | LED1(PWR-Red) LED2(Charge-Orange) LED3(Full-Green) LED4(ON Board-Blue) | AliExpress |
| MOSFET (SOT-23) | Q1/Q2 AO3401A | AliExpress / 秋月電子 |
| 抵抗 (0402) | R1/R2 5.1kΩ R3/R4 27Ω R5/R10/R12/R13/R14/R17/R18 1kΩ R6 33Ω R7 10kΩ R8/R9 100kΩ R11 2.7kΩ | AliExpress |
| タクトスイッチ | SW1/SW2 3mm×4mm(4P SMD) | AliExpress |
| MCU | U1 RP2350A(QFN-60) | AliExpress / 秋月電子 |
| フラッシュ | U2 W25Q16JVUXIQ | AliExpress / 秋月電子 |
| 3.3V LDO | U3 SPX3819M5-3.3(SOT-23) | AliExpress |
| 充電IC | U4 MCP73831-2ATI/OT(SOT23-5) | AliExpress / 秋月電子 |
| クリスタル (3225) | Y1 12MHz | AliExpress / 秋月電子 |
最後に!
今回は、自作RP2350ボードの製作について紹介しました。
Pico2をベースにしつつ、GPIOラベルの視認性や全GPIOピンの引き出し、バッテリー駆動・充電への対応など、自分の試作環境で「こういうボードがあると便利なのに!」と感じていた点を形にした自作ボードになります。
結果として、ブレッドボード上での試作や電源まわりの検証がかなり楽になり、RP2350を使った回路設計や実験をより気軽に行えるようになりました。
また、このボードを作る過程で、PicoやPico2に後付けできる拡張電源ボードのアイデアにもつながったのは、個人的にも面白いポイントでした。
何かの参考になれば幸いです。



























コメントを残す