- ファミコンコントローラー型のミニゲーム機の製作① [構想・イメージ]
- ファミコンコントローラー型のミニゲーム機の製作② [CAD設計・モデル概要]
- ファミコンコントローラー型のミニゲーム機の製作③ [4層基板設計に変更]
以前、ファミコンコントローラーの正確なCADモデルを製作したことから、これを何かに活かせないか?と考えたのが本プロジェクトの始まりでした。

ファミコンコントローラーの形状を模したミニゲーム機を作れたら、工作としてかなり面白いのではないか…!
そんな漠然としたイメージからスタートし、カスタムケース内部に収まるオリジナル基板の構想まで進めていました。
ESPBoyをベースにし、ファミコンコントローラー型のカスタムケースにぴったり収まる専用設計の自作基板を作ろうという計画です。


しかし、前回の記事から随分と時間が経ってしまいました。
原因は、基板設計です。
バッテリースペースを確保することを考え基板形状を作ると、適切なGNDベタや電源ラインの確保が想定以上に難しく、2層基板ではどうしても無理が生じてしまい基板設計が行き詰まっていました。
そこから約1年ほど保留状態になっていたのですが、その間にも多数の自作基板を製作し経験値が増えたこと、そしてちょうどよいタイミングでもあったため、思い切って4層での基板設計に方針を変更することにしました。
これにより、電源・GNDプレーンをしっかりと確保出来る見通しが立ち、ようやく本プロジェクトを再開することが出来そうです。
ファミコンコントローラー型のミニゲーム機の製作③[4層基板の設計に変更]
本プロジェクトを保留にしていた期間にも、ゲーム機(エミュレータ)に関連する自作基板をいくつか製作していました。
例えば、RP2040やRP2350で動かすPicoPadをベースにした自作互換機です。
ゲーム経験がほぼ無いので、すごく新鮮でハマり要素満載🎮
・・・で、動作テストがてらずっと遊んでたら、ケース底面に触れてる中指の皮が剥けてきたので、今日はここまで… pic.twitter.com/XjDu7QhxFx
— ガジェット大好き!! (@smartphone_jp1) June 8, 2025

上記PicoPadベースの自作ゲームエミュ機は非常に面白く、その流れでさらに小型な手のひらサイズ版も製作しました。
今日会社持って行って、一部の人にかなり受けが良かったやつ🎮😘 https://t.co/ithIvM00jn pic.twitter.com/mgywdp2535
— ガジェット大好き!! (@smartphone_jp1) September 24, 2025
そして本プロジェクトは、ファミコンコントローラー型のミニゲーム機を作りたいという発想から始まったものです。
ゲームエミュレータを組み込むのであれば、上記のようにファミコン(NES)のゲームが動作する構成の方がコンセプト的にもより面白いのではないか?
そんな考えも頭をよぎり、今なら基板設計的にもそこまで苦労せず実現出来そうです。
・・・ですが、それでも今回は当初の予定通り、ESPBoyをベースにするという方針にこだわることにしました。
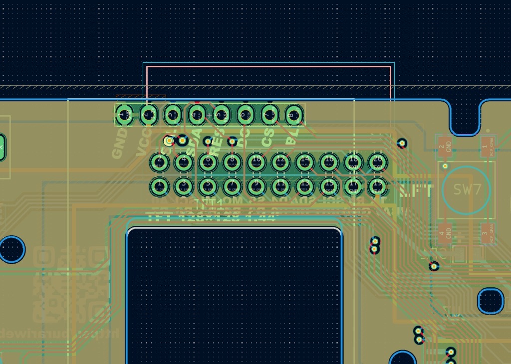
というのも、回路設計的にはESPBoyをベースにした方がパーツ数も少なく、設計自体は比較的シンプルにまとめられそうなのですが、ファミコンコントローラー型という制約を加えると、どうしても2層基板では難しい部分が出てきます。
カスタムケースの形状や干渉部分などを考慮しながら、限られた基板スペースにディスプレイや拡張端子、バッテリースペースを確保するとなると、部品配置の自由度はかなり制限されます。
さらに、ESPBoyの消費電流を考慮すると、容量300mA~400mA程度のバッテリーを搭載したいところです。
そのため基板中央部に切り込みを入れ、バッテリースペースを確保する構造が望ましいと考えています。
しかしこの切り込み構造によって、左右の基板スペース間でGNDベタや電源ラインを適切に確保することが難しくなり、結果として設計は保留状態となっていました。
本プロジェクト以外でも、最近では2層基板での設計では限界を感じる場面も多くなりました!
これは一度、2層以上の基板設計にも挑戦してみる良い機会ではないか?
と考え、4層での設計に変更し、本プロジェクトを再開することにしました!
初4層基板の設計にチャレンジ!
ということで、初の4層基板の設計にチャレンジしてみることにしました!
2層基板では配線パターンはF.CuとB.Cuの2層のみですが、多層基板では基板内部にもパターンレイヤーを挟み込むことが出来るため、配線の自由度は格段に向上します。
4層の設計って、GND層と電源層が増えるだけ?なので基本的に2層の時とほぼ変わらないけど、A面B面の配線は驚くほど楽になるんだな!
これからいくつか試してみよう…📝 https://t.co/gnwIdDJUid— ガジェット大好き!! (@smartphone_jp1) February 11, 2026
今回のESPBoyベースの回路構成は、使用パーツ数自体はそれほど多くありません。
しかし、ファミコンコントローラー型という特殊な基板形状やケースとの干渉部分、さらに中央に切り込みを入れる構造を考慮すると、2層では適切な電源ラインやGNDベタを確保することが出来ませんでした。
そこで、これまでのF.CuとB.Cuの間に、バッテリーラインや3.3Vラインといった多電源ベタ層(L3)、そしてGNDプレーン層(L2)を配置する4層基板構成とすることで、安定した電源供給とリターンパスを確保する設計に出来たのではないかと思っています。
特に今回のように基板形状が左右に分離し、その間に限られたスペースしかない構造では、内層に連続したGNDや電源プレーンを確保出来ることは大きなメリットになりました。
初めての4層基板での設計ですが、信号配線を優先しながらも、電源とGNDを面で押さえられるのは4層ならではの設計方法ですね。
また、JLCPCBでの発注を想定すると、6層以上になると[高精度プリント基板]扱いとなり一気に製造価格が跳ね上がりますが(サイズや仕様によっては例外もあります)、4層基板であれば通常の2層基板と大きく変わらない価格帯で製造出来るようです。(基板サイズやレジスト色にもよりますが)
これまで自作基板を製作する中で、2層基板としての設計に限界を感じる場面も増えてきました。
初の多層基板設計としては、4層という構成は技術面・コスト面の両方において現実的な選択肢だと思います。
これで、止まっていた本プロジェクトをようやく再始動出来そうです!
イメージ🫧
春節明けまでに作り込んでいく・・・ https://t.co/D57J58eJGc pic.twitter.com/cgBZFVK5nr— ガジェット大好き!! (@smartphone_jp1) February 11, 2026
最後に!
長らく保留状態となっていたファミコンコントローラー型ミニゲーム機プロジェクトですが、2層基板ではどうしても越えられなかった壁も、4層基板という新たな選択肢によって一気に視界が開けました。
2層基板ではどうしても解決出来なかった電源ラインやGNDベタの問題も、内層にプレーンを持たせることで設計の自由度が一気に広がり、基板形状やバッテリースペースとの両立も現実的なものになってきました。
これまで多くの自作基板を製作してきましたが、今回が初めての4層基板での設計です。
コストや設計難易度の面で少しハードルは上がりますが、ようやく形に出来るところまで近づいてきました。
次回はいよいよ基板の製造、そして実装へと進めていきたいと思っています。
引き続き進捗をご紹介できればと思います・・・。













コメントを残す