
既製品として販売はされていないけど電子工作用途でこんなのあったら便利なのにと思うものはいろいろとあります。
最近自作PCB基板の設計や製作を始めた事から、このようなものを少しずつ形にしています。
今回はブレッドボードで使えるサーボモーター用の電源モジュール基板を作ってみました。
電子工作の製作物でサーボモーターを使うことはよくありますが、製作過程のテスト段階で複数サーボモーターを使った接続は外部電源を用意したりと結構面倒なものがあります。
簡単な可動域の確認などで動かしたい場合はArduinoなどのマイコンボードを使わなくても動かせるサーボテスターがあれば便利です!

また使用するサーボモーターの台数などある程度全体構成が決まればサーボドライバを使ったり、Arduinoの場合はシールドを使ったりする事が出来ます。
このような段階に至る前のちょっとしたテストをしたい場合などではブレッドボード上で簡単にサーボモーターを接続する事が出来る電源モジュールがあると非常に便利です!
電子工作を始めた頃からこのようなモジュールがあると便利だなと思っていたのですが、私がイメージするものに近い製品が販売されていなかったことから自作基板を作ってみました。
目次
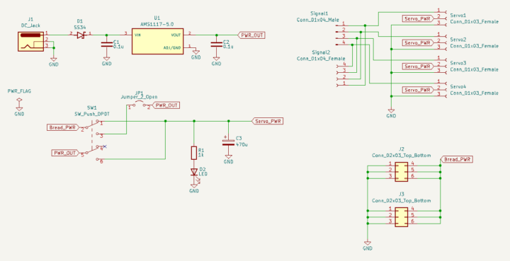
サーボモーター用ブレッドボード電源モジュール基板の製作!

基板のイメージはこんな感じです。
ブレッドボードに差し込んで4台までのサーボモーターを簡単に接続することが出来るブレッドボード上で使えるサーボモーター用の電源モジュール基板です。

DCジャックからの外部電源(7~12V)を使いレギュレーターを通してサーボモーター用の5V電源を供給する事が出来る構成になっています。

5VレギュレーターはAMS1117-5.0を使っており最大800mAまで供給することが出来るので、SG90などの小さなサーボモーターなら8台くらいは駆動することが出来る計算で、ハーフサイズのブレッドボード(400穴タイプ)でも他の回路を組めるように極力基板サイズを小さくしています。

接続しているサーボモーターの電源はスイッチ切り替えにより2パターン選択出来るようにしています。
[DCIN]側ではDCジャックに接続した外部電源(7~12V)を使ってサーボモーターを動かし同時にブレッドボードの電源レーンにも5Vを供給する形で使えるので、ブレッドボードに接続している他のデバイスにも5Vの電源供給を同時に行うことが出来ます。
またジャンパーピンを外せばブレッドボード側への電源供給は行わず、完全に独立したサーボモーターだけの外部電源モジュールとしても使えます。
ブレッドボード上に5V以外のデバイス、例えば3.3V駆動のESP32/ESP8266やセンサーなどが接続されている場合はブレッドボードへの電源供給を遮断して使うといった感じですね!

スイッチを[Board]側にすればDCジャックからの供給は行わず、ブレッドボードの電源ラインからサーボモーター駆動の電源を供給する形となります。
サーボモーターを使ったテストでは台数が増えてくると配線が多くなり面倒となってきますが、接続も簡単になり電源供給方法も選択出来るのでちょっとしたテストなどをしたい場合に大変便利となります!

電子工作を始めた頃からこのようなブレッドボードに簡単にサーボモーターを接続して使えるようにする電源モジュールがあればなと思っていたのですが、意外と製品化されているものはないようですね!
もちろん複数のサーボモーターを制御したい場合はPCA9685といったモータードライバやシールドなどと接続して使うなんていう方法もありますが・・・ちょっとしたテストや試作を考えている段階で動かしたい場合ではライブラリを使ってスケッチを組んだりとちょっと面倒になることもあります。


このようにサーボモーターを接続して動かすことが出来る便利なドライバボードやシールドはたくさんあるわけですが、ブレッドボードに簡単に接続できシンプルに使えるものってなかなかなくて・・・。
という事で今回製作したのがブレッドボードで使えるこのサーボモーター用電源モジュール基板です。
1台あると結構便利に使えると思います!(あくまで私の環境でですが!)
基板設計 & JLCPCBへの発注
ハーフサイズのブレッドボードを使う場合でも他の回路を組むスペースが残るように、また複数台マウントする事も出来るように極力基板サイズを小さく設計しています。

そのため、この基板サイズで乗せることが出来る5Vレギュレーターも小型なAMS1117-5.0を使っています。
SG90サイズのマイクロサーボなら数台(8台くらい)までなら接続して動かすことが出来ます。

もちろんこのモジュールを複数台接続してそれぞれDCジャックからの外部電源を用意すればさらに台数を増やしていくことが出来ますが・・・そこまで多くのサーボモーターを動かしたい場合は先述のようにモータードライバボードを使ったりシールドを使う方が効率はいいので、あくまで数台のサーボモーターを簡単に接続してテスト駆動する事が出来るモジュールという考えです。
回路構成も非常にシンプルなものです。

基板の発注は今回もJLCPCBを使いました。
基板製作料金(5枚)と海外からの送料を含めて400円程度で製作することが出来ました。

非常にお安いですね!
ほんと毎回助かっています、JLCPCBさん。
基板データ(ガーバーファイル)をダウンロード出来るようにしておきます。
何かの参考になればと思います。
またJLCPCBでの基板発注方法に関してはこちらの記事で詳しく解説しています。
これから電子工作で基板製作も始めてみたいとお考えの方は一緒に読んで頂ければと思います。

使用パーツ一覧
使用パーツ一覧です。
| パーツ | 定数 | 入手先 |
| コンデンサ | C1/C2 0.1μF(0805) | Amazon / Aliexpress |
| C3 470μF電解コンデンサ | Amazon / 秋月電子 | |
| 抵抗 | R1 1kΩ(0805) | Amazon / Aliexpress |
| ダイオード | D1 SS34ショットキーバリア | Aliexpress |
| D2 LED(0805) | Amazon / Aliexpress | |
| 5Vレギュレーター | U1 AMS1117-5.0 | Amazon / Aliexpress |
| スイッチ | 6P 2.54mmピッチ(DPDT) | 秋月電子 |
| コネクタ等 | J1 DCジャック | Amazon / Aliexpress / 秋月電子 |
| ピンヘッダー&ピンソケット | ーーー |
動作確認
4台までのサーボモーターを接続することができ、DCジャックから電源供給を行えます。
横のジャンパーピンを差し込んだ状態(通常使用)ではブレッドボードの両サイド電源レーンにも同時に5Vを供給する事が出来ます。

また接続するサーボモーターの台数を増やしたい場合は連結して使うことも出来ます。
片側のモジュールのスイッチを[Board]側に合わせておくと、ブレッドボードの電源レーンを介してこちらにも電源供給が行われるといった使い方です。

この投稿をInstagramで見る
ジャンパーピンを外すとブレッドボード側には電源供給は行わず独立したサーボモーター電源として動きます。
マイコンはPCと接続したUSB端子からの給電で動かし、サーボモーター用の電源は独立させるといった使い方ですね。
またこちらは以前製作したブレッドボード用の電源モジュールとセットで使った接続ですが、Arduino Nanoの5Vと無線モジュール(ESP8266)の3.3Vをブレッドボードの電源レーンにそれぞれ作り、サーボモーター用の電源は独立して使うなど結構便利に使えます。


最後に!

ブレッドボード上でサーボモーターを簡単に接続する事ができ電源供給も同時に行えるものがあると便利なのに!
という前々から考えていたものを形にしてみました。
簡単なものですが、これ非常に便利です!
自分の作業環境であると便利なものを自作する、基板製作ってほんと楽しいですね!


コメントを残す