電子工作で自作基板の製作を楽しむようになり1年ほどが経ったのですが、前々から興味を持っていた自作キーボードやキーパッドの製作も考えています。
そこで先日4キーのみのシンプルな自作キーパッド『4KeyPad』をテスト的に製作してみました。
4つのメカニカルキーと8つのRGB LEDのみの制御なので普段使い慣れているArduinoでプログラムを作成すれば比較的簡単に製作することは出来たのですが、今後さらに規模が大きなものを作ることを想定してキーボード用のファームウェア(QMKを使いました)を初めて使い製作してみました。
QMKファームウェアを扱うための環境構築から始まり、自作したキーパッドを動かすためのファームウェアの作成、またREMAPやviaへの対応と・・・初めての試みだったので得るものが非常に多かったプロジェクトになりました。
透明パネルも作成し初めての自作キーパッドとしては大変満足出来るものが出来上がりました!

そして少し規模が大きくなった自作キーパッド2号機の製作も考えているのですが・・・
キーの配置はダイオードを使ってマトリクス的に配置して、WS2812BといったRGB LEDを使うならデータラインを数珠つなぎに接続して・・・とハード的にはそれほど難しいものではないのですが、キーの数が多くなってくると試作機を作るのが結構大変になってきます。
ある程度自作キーボードの設計に慣れた方ならハード的な試作はせずキーの配置やファームウェアの作成といったステップから開始出来るのだと思うのですが、まだ慣れていない私としてはキーやLEDの物理的な配置をファーム側でマッピングしたり、その実際の動作確認が出来る試作機をPCB設計前に作っておきたいところです。
そこでこのような試作機を作る際に便利となるMX互換のキースイッチ用ピッチ変換基板を製作してみました!
目次
MX互換キースイッチ用ピッチ変換基板の製作!
初めての自作キーパッドとなる『4KeyPad』を製作していた時にファームウェアの作成や動作テストを行うための試作機といったものを作るのにメカニカルキー用のピッチ変換基板があると便利なのに・・・というのは薄々感じていました。
どのような構成のものを作れば便利に使えるのか?
といったアイデアはいくつかあったのですが、何分まだ自作キーボードの世界の経験値が少ないため自分が想定する全ての事を満たすのは難しそう・・・
ということで、まず2.54mmピッチで全てのパッドを配置したピッチ変換基板(Rev1.1)を作ってみました。
単体基板をVカットで面付け指定して発注していますが、基本的に個別基板として使う構成になっています。
2.54mmピッチで四方のパッドを配置しているので、ブレッドボードで配線したりユニバーサル基板で試作機を製作する際に使えます。
キーの数が少ないものであれば試作機を作るのに便利に使えると思います。
しかしある程度キーの数が多い試作機を製作しようと考えると、全体サイズが大きくなってしまい配線も大変となってきます。
そこで上記Rev1.1基板を改良したRev1.2も製作しました。
こちらは面付け基板として設計し各基板間をキーピッチに合わせて設計しています。
またキーマトリクスで配置する際のRow/Col、またRGB LEDの電源ライン(VCC/GND)を各基板間で内部的に接続しているので最低限の配線で試作機を組むことが出来ます。
設計イメージ
CADの設計段階では数パターンのピッチ変換基板を設計しました。
使い勝手を考えRev1.1とRev1.2の2種類の基板を実際に製作してみました。
- Rev1.1 2.54mmピッチとなった単体基板 (ブレッドボードやユニバーサル基板用)
- Rev1.2 1Uピッチ(0.75インチ)となった面付け基板
[Rev1.1]メカニカルキーピッチ変換基板
まずピッチ変換基板Rev1.1はブレッドボードやユニバーサル基板で使うことを想定して各パッド間を2.54mmの倍数になるようなピッチで設計した単一基板です。
そのため個別基板としては少しサイズが大きくなっていますが、冒頭でご紹介した4キーといった小規模な試作機を組む場合に便利に使えると思います。
個別基板として作っているので必要な数だけ発注すれば安価に製作することも出来ます。
またパッドのピッチは全て2.54mmになるように設計しているので、ピンヘッダーを取り付けピンソケットで必要な箇所を接続していくといった使い方も出来ます。
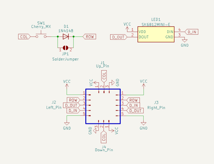
基板のピンアサイン(配置)はこのようになっています
- Col:キーマトリクスの列(Col)
- Row:キーマトリクスの行(Row)
- VCC(+):LED(SK6812MINI-E)の電源5V
- GND(-):LED(SK6812MINI-E)の電源GND
- DIN:LED(SK6812MINI-E)のデータ入力ライン
- DOUT:LED(SK6812MINI-E)のデータ出力ライン
1キー&1LEDの単一基板なのでCol/Rowをマトリクス的に配置&接続し、RGB LED(SK6812MINI-E)を使う場合は電源ライン(VCC/GND)、データライン(DIN/DOUT)を接続して使う形となります。
QMKといったキーボード用ファームウェアではダイオードを使ったマトリクス配置にはせずダイレクトピンとしてキーの判定を行うことも出来るので、そのような接続にしたい場合はジャンパーパッドを短絡して使います。(ダイオードは不要となります)
[Rev1.2]メカニカルキーピッチ変換基板
そして試作機の規模が大きくなってくる(キーの数が多い)と上記基板では接続する配線数が多くなってくることから、PCB間のピッチを変え面付けを行い内部的に配線が繋がっているRev1.2基板も製作しました。
1Uのキーピッチ(0.75インチ)で5×5枚で面付けした基板となっています。
上下のエッジレールはVカット、各基板間はミシン目(スリット)で切り離すようにしています。
各基板間で内部的に接続しているため、上記Rev1.1からピンの配置は少し変更しています。
基板を個別に分離していない状態では、キーマトリクス回路(Col/Row)とLEDの電源ライン(VCC/GND)は基板内で配線済みです。(LEDのデータラインは接続されていません!)
必要な部分で分離して最小限の配線のみで試作機が作れるといったイメージで製作しています。
配線の例
Rev1.1基板の方は個別基板なので説明の必要はないと思います。
Rev1.2基板を使った配線方法を現在製作中のこちらの自作キーパッドを例に見ていきます。
5×3のキーを配置したこのようなキーパッドになる予定で試作機を作りました。
ロータリーエンコーダーが入っていますが、キーの接続はこのようになる予定です。
一般的なCOL2ROWの接続です。
基板を切り取り、必要な部分を配線していきます。
各基板のキーにはダイオードが接続されており、基板間の縦ライン(Col)、横ライン(Row)は内部的に接続されているので最小限の配線で完結出来ます。
LEDの点灯が必要ならVCC/GND、そしてLEDのデータライン(IN/OUT)を1段目のLEDのOUT→2段目のLED(IN)・・・となるように接続していきます。
製作した試作機では左上から開始しジグザグになるように接続しました。
基板間のクリアランスをキーピッチに合わせて作っているので基板をそのまま使ってもいいですし、3Dプリンタ等でベースを作成しはめ込むだけで最小限の配線だけで試作機が作れます。
JLCPCBに基板を発注
今回ご紹介したMXキー互換ピッチ変換基板の基板データ(ガーバーファイル)をダウンロード出来るようにしておきます。
何かの参考になればと思います。
基板の発注はJLCPCBを使いました。
面付け基板となりますが他のPCB製造メーカーを使うより安価に製造する事が出来ます。
発注方法も少し書いておきます。
Rev1.1基板の発注
Rev1.1基板は単一基板として作っているので、必要な枚数分指定して発注するか、またはJLCPCBに面付け依頼を行って発注します。
50枚くらいなら単一基板として発注した方が安くなると思います。
今回JLCPCBに面付けを依頼して製作しました。
JLCPCBでは単一基板データを使いVカットによる面付け基板として製作することも出来ます。

今回5×5面付けで行いました。
基板製造番号を無料で削除するために上下(両面に)にエッジレールを付けて発注しましたが、2024年5月から製造番号を削除するオプションは無料となったため[発注番号の削除]を[はい]を選択して発注するのがいいと思います。

5×5面付けなので実質125枚の基板が作れ、基板製造料金は9ドルほどでした。
Rev1.2基板の発注
Rev1.2基板の方は面付け済みのデータとなっています。
こちらはVカットによる面付けとミシン目(スリット)を入れています。
面付け済みのデータを使った同種基板の発注となるので、[異なるデザイン]は[1]を選択し、[納品形式]は[面付け済み]を選択、[パネル形式]は[5列5行]を指定して発注します。
こちらの基板製造料金は8ドルほどでした。
基本的は発注方法は以上です。
ちなみにRev1.2基板の方は金メッキ加工(ENIG)のオプションを選択して発注しました。
ピッチ変換基板は必要になった時に使う基板のため、製造後時間が経ってもメッキ部分の腐食等が起きにくいENIGといった表面仕上げをしておくのが望ましくなると思います。
市販されている通常仕上げの価格が安いピッチ変換基板などを使うとリフローによるパーツ実装を行う際にブリッジ等しやすいことから、製造後時間が経ってから使う可能性があるこのような基板を製作する際には最近ENIGを指定するようにしています。
ENIGは結構料金が高くなるオプション項目なので、これはお好みで選択して下さい!
またJLCPCBの基本的な基板発注方法に関してはこちらの記事で詳しく紹介しています。
あわせて見て頂ければと思います。

パーツの実装
パーツの実装は手ハンダでも可能ですが、ダイオードはスルーホールパーツではなく表面実装タイプのSOD-323パッケージのものを使っているので慣れていないと少し難しいかもしれません。
私は全てMHP50というミニリフロー装置を使って行いました。
手ハンダでは面倒なLEDの実装も簡単に出来ました。
MHP50に関してはMHP30の記事に後日追記しておきます。

面付け基板なのでMHP50のホットプレートサイズよりも大きな基板となりますが、このようなスタンドがあると非常に便利なのでMHP50ユーザーの方はこちらの記事も参考にして頂ければと思います。

使用パーツ一覧
今回使用したパーツ一覧です。
両基板ともに同じパーツを使っています。
各個別基板に対してそれぞれ1つ必要となってくるので、使用する基板数用意して下さい!
| パーツ | 入手先 |
| ダイオード 1N4148W(SOD-323) | AliExpress |
| LED SK6812MINI-E | AliExpress / 遊舎工房 |
| Kailh Switch Socket(MX用) | AliExpress / 遊舎工房 |
最後に!
電子工作でPCBの製作を始めてから自作キーボードの世界にも興味を持ち自分も作ってみようと考えているのですが、初めての自作キーパッドを製作していた時にファームウェアの作成や動作テストが出来る環境を作るのに苦労したので、メカニカルキーのピッチ変換基板をいくつかCADで設計しそのうち使い勝手が良さそうな2基板を実際に製作してみました。
次に自作キーパッド2号機の製作を考えているのですが、その試作機の製作も楽にでき便利に使うことが出来ました。
何かの参考になればと思います。
































コメントを残す