KiCadで基板を設計する際にGNDなどのベタ塗りつぶしゾーンを設定することがよくありますが、KiCad7以降のバージョンではデフォルトでは塗りつぶし領域が基板外形線(Edge.Cuts)にピッタリと重なるように作られる設定になっているようですね!
KiCad6では基板外形線から少しクリアランスを空けて自動的にベタ領域が作られていたと思うのですが、KiCadをアップデートしてからこのクリアランスを自動的に作ってくれず非常に不便に思っていました。
KiCadを使い始めてまだ1年ほどしか経っておらずバージョン6から使い始めたので、そのようなゾーンの設定って出来なくなったのかな?なんて思っていたのですが、どうやらKiCad7以降ではゾーンの設定からではなく[基板の設定]から出来るようですね!
ゾーンの塗りつぶし領域と基板外形線とのクリアランスを設定する方法!
ゾーンを設定してGNDといったベタ領域を作ることはよくありますが、以前のバージョンのKiCadでは自動で出来ていた基板外形線とのクリアランスがKiCad7以降では有効にはならず、基板外形線にピッタリと重なった状態でベタ領域が作られてしまうのが前々から気になっていました。
KiCadの最新バージョンは現在KiCad8が既にリリースされていますが、いくつか製作途中のものがあるため私は今のところKiCad7を使っています。
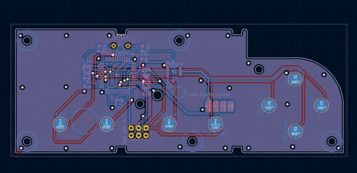
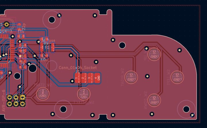
KiCad7では、仮にベタ領域を基板外形線(Edge.Cuts)の外側に作ると外形線に沿ったラインでベタ領域が作られます。
KiCad6では確かゾーンの設定から外形線より少し内側に入るようにクリアランスを設定出来たと思うのですが、KiCad7ではゾーンの設定から項目を変更してみても有効にはならないようで・・・
これまでかなり不便に思っていました。
簡単な形状の基板ならグリッド幅を調整するなどしてこのようにゾーンを少し内側に作ればいいのですが・・・
基板の端にフィレットを付けたりなど形状が難しくなってくると綺麗にゾーンの形状を作るのが非常に面倒な作業となってきます。
長らくこのような面倒な方法でGNDベタといったゾーンを作っていたのですが・・・
KiCad7では(それ以降のバージョンもかな?)、基板外形線とゾーンとのクリアランスを設定する項目が[基板の設定]の中にありました。
[ファイル]から[基板の設定]を開きます。[制約]の中にある[導体から基板端クリアランス]が今回設定したい項目となります。
デフォルトでは[0mm]となっているのでこの数値を変更します。
0.5mmに変更しました。(0.2mmくらいでもいいかな?)
ゾーンの領域を基板外形線よりも外側に設定すると、外形線から設定した数値分離した内側にベタが作られます。
フィレットがかかっている部分も綺麗に作られていますね!
ちなみにKiCad7で上記設定項目が0mmに設定されている場合でも以前のバージョンで作られたデータをKiCad7に読み込むと自動的にクリアランスが確保されるようです!
以前のバージョンのKiCadで製作したファイルをKiCad7に読み込むと基板外形線よりも内側に一定のクリアランスを保ちゾーンを作ってくれるのですが、同じゾーンの設定でもKiCad7で新たに作ったファイルではこれが適応されず、あれ?なんてずっと思っていました!
前々から気になってはいたものの、設定方法が分からず外形線よりも内側に手動でゾーンを作るといった面倒な方法でやっていたので非常にスッキリしました!











コメントを残す