
オリジナルのPCB基板を製作するには、かなり高額な基板製作料金がかかるといったイメージが一昔前までありました。
最近はいい時代になったものです。
海外のPCB製造メーカー(主に中国メーカーです)に基板製作を依頼すると、非常に安価な価格で基板の製作が出来ます。
特にJLCPCBさんでは標準サイズの基板(10cm×10cm以内のサイズ)では数ドルで製作でき、海外からの送料も安くて比較的早いOCS系の送料区分を選択する事が出来るので、トータル500円ほどで自作基板の製作が出来てしまいます。
これは驚きで、電子工作を趣味としてやっている身としては非常にありがたいことです。
オリジナルの自作基板が製作出来れば、電子工作で出来る事の幅も広がります!
上記標準サイズを超える基板になると各社一気に基板製作料金が高くなりますが、JLCPCBさんではこれも数ドルアップする程度で製作することが出来ます。
JLCPCBさんでは基板製作料金が圧倒的にお安く送料区分も選択できるものが多いので、トータルコストは他社と比べて圧倒的に抑えることが出来る印象です。
そんな事でこれまでJLCPCBさんを使って数回基板の製作を行いました。

そして今回新たに発注した基板なんですが、基板データ(ガーバーファイル)に不備があるというメールをもらいました。
基板製作はまだ始めたばかりの初心者ですが、安価な基板でもちゃんとチェックして頂けるJLCPCBの体制は非常に好感が持てました。
【JLCPCB】基板発注したデータに不備がありガーバーファイルを再アップロード!

これまで何度かJLCPCBさんに基板を発注してオリジナル基板の製作をやっていますが、データ修正のメールが来たのは今回が初めてです。
具体的にはこのようなメールが来ました。
Sorry to bother you, but there is an issue that we want to confirm with you before proceeding.
As shown below, comparing the drill diameter the drawing chart, it seems that the holes on the drill layer have been compensated, is the file used for production before? Usually,The drilling data in the original file are not integer, but now the drilling data in the file are integer, so we are confused.
Please help to confirm A or B?A:If the file is production file, we fabricate as per this gerber without further compensation and optimization
B: If the gerber is original file, that means we will add +0.05 for NPTH and +0.15 for PTH, + 0.015mm trace width when we making production file..(Making clearance for the data of gerber file )
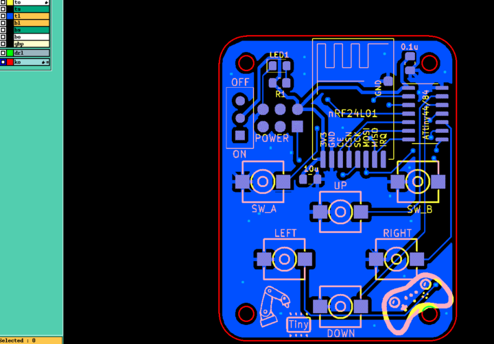
この基板はFusion360で基板外形を作りDXFファイルをKiCad側にインポートして製作したものです。
基板四隅にM2サイズ(2.2mm)の固定用ビス穴を付けています。


このビス穴に関してデータの不備があるということで上記のようなメールを頂きました。
発注画面で確認すると、基板製造過程に入れない状態[Pending]表示となっています。

通常ドリル層の穴はガーバーファイル出力時にクリアランスとしてトレース幅を追加して出力されるので整数値にはならないようなのですが、DXFファイルをインポートしてそのままビス穴として使ってしまったため穴径が完全な整数値(2.2mm)になっていることから、意図してこの数値に補正しているのか?またはデータの誤りなのか?判断しかねますといったメール内容でした。
基板製作をやられている方からしたら非常に初歩的なミスだとお分かりかと思いますが、低価格&小規模な基板でもちゃんとチェックして頂けるのは基板製作初心者としてはJLCPCBさんのチェック体制は非常にありがたいですね!
何度かメールでJLCPCBさんとやり取りしましたが、上記のような単純なミスではメール返信で『適切なクリアランスを確保し製造して!』とお伝えすればデータを修正して頂き製造過程に入ることは出来るようです。
ガーバーファイルの再アップロードも可能とのことなので、今回こちらでデータを修正する旨を伝えました。
この時点で発注画面を確認すると[Replace File]という項目が追加され、ここからガーバーファイルの再アップロードが出来るようになりました。
データの再アップロードまでの猶予は1週間とのことです。

DXFファイルをインポートして開けられた穴位置をMountingHole_2.2mm_M2というフットプリントに置き換えデータを修正しました。


修正したガーバーファイルを上記[Replace File]ボタンをクリックし再アップロードして無事この基板を製作することが出来ました。

最後に!

基板製作はまだ始めたばかりでガーバーファイル出力時の設定等まだ理解できていない部分も多いのですが、KiCadのDRC(デザインルールチェック)やプレビュー等のチェックで問題ないように見えても、今回のような不備は私のような初心者の方はいろいろとやってしまうと思います。
JLCPCBさんは基板製造料金と送料を合わせたトータルコストで考えると他社と比べお安く基板を製作出来ることからこれまで何度か使っていますが、今回の件でチェック体制にも非常に好感が持てました。
基板製作初心者としては非常にありがたいことですね!


コメントを残す