
ブレッドボードでテスト回路を組む際にあると便利な電源モジュール基板を作ってみました!
マイコンを使ったテスト回路などを組む際にマイコンとは別系統の外部電源をブレッドボード上で作れるモジュールは多数販売されています。
サーボモーターやステッピングモーター、また無線モジュールを駆動するための電源は比較的大きな電流が必要なためマイコンボードからの出力だけでは動作が安定しない場合がありますが、それらマイコンに接続したブレッドボード上に組んだ回路に電源供給を行うためのモジュール基板があると大変便利です。
ブレッドボード上でこのような電源供給を行うことが出来る電源モジュールは様々なものが販売されています。
私もいくつか持っており使用用途により使い分けるといった使い方をしています。

市販されている安価なもので使いやすいブレッドボード電源モジュールにMB102というものがあります。
Arduinoの駆動電圧は5VですがESP32やESP8288、また使用するセンサーモジュールによっては3.3V駆動タイプのものがあります。
MB102電源モジュールはブレッドボード上で5Vや3.3V、または同時に5V/3.3Vをブレッドボードの電源レーンに作ることが出来る便利な電源モジュールです。

ブレッドボード用の電源モジュールはテスト回路を組む際にあると便利に使えるので、マイコンを使った電子工作をやられている方はいくつか持っておくと重宝します。
基本的に私の使用用途では上記記事でご紹介した電源モジュールで事は足りるのですが・・・
MB102はDCジャックからの給電、他のモジュールはMicroUSB端子だったりと使用するものによって対応するケーブルを用意するのが面倒となるため、MB102をベースとしたType-C端子に対応したオリジナルのブレッドボード電源モジュール基板を作ってみました。
目次
テスト回路を組む際に便利に使えるブレッドボード用電源モジュールの製作!

MB102は安価なモジュールですがブレッドボードの左右電源レーンに5Vや3.3Vの電源供給を行えるよく考えられた便利なブレッドボード用電源モジュールです。
Arduinoのスターターキットにも付属しているものです。

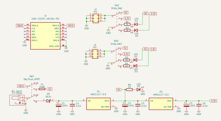
内部の回路構成は簡単で、AMS1117という3端子レギュレーターを使い5Vと3.3Vを作り出しています。
Arduinoは5Vで動作するマイコンボードですが、接続するセンサーによっては3.3V動作のものがあります。
またESPなど他のマイコンボードでは3.3V動作のものが多いですが、どちらの電圧にも対応でき同時に5V/3.3Vを作ることもできるのでブレッドボード用電源モジュールとしては1つ持っておくと大変重宝します。
またArduinoにはUnoのように3.3V端子が用意されているボードもありますが、内蔵されているレギュレーターの関係で無線モジュールなど比較的消費電流が大きなモジュールを接続すると動作が安定しない場合があります。
そのようなモジュールをArduinoで使う場合の外部電源としても使えます。
今回はこのMB102を参考にブレッドボードに差し込んで使えるタイプの電源モジュール基板を作ってみました。

イメージはこんな感じです。
左右スライドスイッチによりブレッドボードの電源レーンの電圧を個別で5Vまたは3.3Vに切り替えが出来るようになっています。

また電源供給はDCジャック(7~12V)またはType-C端子(5V)から行うことが出来ます。
電子工作のこのようなモジュールってまだType-C端子に対応したものがあまりないことから自作してみました。

回路構成
回路構成を見ておきます。
5V/3.3V電圧レギュレーターは共にAMS1117を使っています。
1117シリーズのレギュレーターは無線モジュール駆動部分にこれまで製作したものでいくつか使いましたが、安定して動作させることが出来るようです。
出力電流は最大800mAほどまで流せるので、ブレッドボードでテスト回路を組む際の電源としては十分だと思います。

またAMS1117を使った非常に小さなステップダウン(降圧)モジュールも販売されています。
このモジュールもブレッドボードで便利に使えるモジュールなので参考までに!

電源切替はスライドスイッチを取り付け、現在の出力電圧が5Vなのか3.3Vなのかが視覚的に分かりやすいようにインジケーターLEDを取り付けました。
MB102ではジャンパーピンを挿し込む位置により出力電圧を切り替えますが、電圧を切り替えるのを忘れて意図しない電圧が出力されていたなんてことがよくあったのでこのような構成にしています。

この投稿をInstagramで見る
DCジャックからの給電にも対応しているので、安定化電源などから7~12Vの電圧を供給することによりより負荷による電圧降下を小さく抑え動作を安定させることも出来ます。
最近ではType-C端子を使う機器がまわりに増えてきたことから電子工作用途で使うこのようなモジュールもType-Cに対応したものがあると便利なわけですが・・・・
ここで少し上記回路図では回路上の誤り?ではないのですが、少しミスった箇所があります。
お気づきの方も多いと思いますが、USB PD(Power Delivery)に対応させることをすっかりと忘れていました!
これに関しては後述します。
基板設計&発注
当初はType-C PD(Power Delivery)に対応させ5V/3.3V以外に9Vや12Vなど他の電圧も取り出せるボード構成で作っていたのですが、ブレッドボードに装着して使える外部電源モジュールとしては5V以上の他の電圧が必要なら安定化電源を使っちゃった方が手っ取り早いわけで・・・
そして基板サイズも大きくなりブレッドボードに差し込んでシンプルに使えるというコンセプトから離れてしまうので今回このような回路構成で製作しました。

一般的な片側5列タイプのブレッドボードに差し込んで使えます。
回路構成は簡単、そして入手しやすいパーツ構成で作っています。

基板の発注は今回もJLCPCBさんにお願いしました。
基板製作料金は4~500円、10日ほどで手元に届きます。

JLCPCBさんの基板発注方法に関してはこちらの記事を参考にして下さい。

一応基板データ(ガーバーファイル)をダウンロードできるようにしておきます。
何かの参考になればと思います!
パーツ一覧
こちらが使用したパーツ一覧です。
0805サイズの表面実装パーツをベースにしています。
| 使用パーツ | リファレンス | 定数&サイズ |
| アルミ電解コンデンサ | C1/C2/C3 | 100μF 16V |
| コンデンサ | C4/C5/C6 | 0.1μF(0805) |
| LED | D1/D2/D3/D4/D5 | 0805 |
| ショットキーバリアダイオード | D6 | M7(1N4007) |
| 抵抗 | R1/R2/R3/R4/R5 | 1kΩ(0805) |
| 3端子レギュレーター | ー | AMS1117-5.0/AMS1117-3.3 |
| ヒューズ | F1 | 500mA(4632) |
| USB端子 | ー | Type-C |
| DCジャック | ー | 5.5/2.1mmセンタープラス |
| プッシュSW | ー | 6P-DPDT(2.54mmピッチ) |
| スライドSW | ー | 6P-DPDT(2.54mmピッチ) |
PD機器からの給電はCC端子のプルダウン抵抗が必要!
今回製作したブレッドボード電源モジュールなんですが、製作している当初はCH224KというPDトリガーICを使い5Vと3.3Vの電圧以外にもPDに対応した充電器と接続して9Vや12V/15Vなど他の電圧も取り出せる回路構成にしていました。
電圧切替の際にDIPスイッチ等による操作が必要となり電圧切替操作がシンプルではなくなり、またブレッドボードに差し込んで使うには少し基板サイズが大きくなることからこの部分の回路をカットしてシンプルな構成にしたのですが・・・その際にType-C端子まわりのプルダウン抵抗を入れるのを忘れていました。
使用には大きな問題は無いのですが、PDに対応した充電器などと接続して使う事が出来ない点が少し残念です!
Type-C端子は表裏どちらに差し込んでも使えるように上下2段ある各端子が左右対称で配置されています。
そしてUSB Type-Cのコネクタにはコールドソケットと呼ばれる機能が搭載されていてVBUS/GND端子を接続しただけでは給電されない仕様になっています。

USB Type-C端子には「CC(Configuration Channel))」と呼ばれる信号ラインがあり、USB PD対応機器を接続するとこのCCラインを通じて受け側の充電能力を測る仕様となっています。(画像引用:Wikipedia)
Type-Cは左右対称で作られているので「CC端子」はCC1とCC2の2本あるわけですが、PD対応機器と接続して使う場合プルダウン抵抗を付ける必要があります。

今回の回路構成&使用用途ではType-C端子から5Vを取り出したいわけですが、その場合CC1/CC2端子には5.1kΩのプルダウン抵抗を付ける必要があります。
これによりPD対応機器に接続した際に5V 1.5Aまでの給電を行うことが出来るようになります。

今回製作した電源モジュールではType-C-Type-Cケーブルを使って接続した場合、上記プルダウン抵抗が無いためPD対応機器からの給電が始まりません。

Type-A-Type-Cケーブルでは問題なく使うことが出来るのですが・・・最近ではPDに対応したモバイルバッテリーなども身の回りに増えてきたので使用環境によってはPD機器からも給電出来る方がよかったですよね!
便利な電源モジュールなので、動作確認なども含めある程度使い込んでみて修正版を作ってみようかと考えています。

動作確認!
ブレッドボード上でテスト回路を組み動作確認することはよくあります。
その際に手軽に5Vや3.3Vデバイスと接続して給電する事が出来るこのようなブレッドボード電源モジュールはあると大変重宝します。
動作テストも問題ないようです!
視覚的にブレッドボードの左右電源レーンに何Vが出力されているのかも分かりやすく、なかなか便利な電源モジュールです。
SG90くらいのサーボモーターなら複数台動かしても問題なさそうです!
この投稿をInstagramで見る
【追記】USB PD機器からの給電も出来るように一部修正しました!

なかなか使いやすいブレッドボード用電源モジュール基板なので、PD機器からも給電できるようにプルダウン抵抗を入れフットプリントも一部修正しました。
これから電子工作で使う機会も増えてくると思います!
この投稿をInstagramで見る
一応修正した基板データをダウンロード出来るようにしておきます。(V1.1)
何かの参考になればと思います。
【追記】ミニサイズのブレッドボード用電源モジュールも製作してみました!
ブレッドボード用の電源モジュールは、プロトタイプやテスト回路を組む際にあると非常に便利です!
そこで、3.3V or 5V出力ができるミニサイズの電源モジュールも製作してみました。
こちらもあわせて見て頂ければと思います。

最後に!

ブレッドボード用の電源モジュールはテスト回路を組む時などにあると重宝します!
市販されているMB102電源モジュールはちょっとしたテストをする際に簡単に外部電源を作ることが出来る便利な電源モジュールですが、今回MB102をベースにType-C端子に対応させ電圧切替をしやすく、また出力されている電圧も視覚的に分かりやすくなるようにカスタムさせて製作してみました。
実際に使ってみてかなり使いやすい電源モジュールが出来たと思います。




コメントを残す