以前書いたこちらの記事の追記となります。

以前製作を考えていた電圧レギュレータ(LDO)のテストボードが完成しました!
PCBを製作する際にブレッドボードやユニバーサル基板を使いテスト回路を組み動作確認や不具合等が無いことを確認してから基板設計に移るのですが、製作するPCBに実装予定の全てのパーツを使った回路を組むことはなかなか難しくなります。
マイコンやICチップといったものは対応したピッチ変換基板(DIP化基板)を使い回路を組むことが出来るのですが、全てのパーツに対応出来るわけではありません。
そのためある程度回路が組み込まれパッケージ化されているモジュールなどを代替品として使いテスト回路を組む場合もあります。
電圧レギュレータやUSB-シリアル変換モジュール、SDカードモジュールなど・・・いろいろとあります。
極力製作する実基板で実装予定のパーツを使った回路を組みテストするのが望ましいのですが、実際には難しくなることからそのようなモジュールを使ってテスト回路を組む事が多くなってしまい、使用するモジュールの内部構成や回路等をちゃんと理解出来ていれば問題になることはあまりありませんが物理的にテスト出来ないものも出てきます。
これまでの自作基板製作のテスト段階で経験した不具合を思い返してみると、私の場合電源に関係するものが多かったように感じます。
電圧レギュレータで使われるパーツ(チップ)は、電気的特性やパッケージサイズなど様々なものがあります。
データシートを参考に入力電圧や出力電圧、またドロップアウト電圧や出力電流といったものを考慮し製作するPCBの構成に合うものを選定するわけですが、種類が多くチップサイズも様々、そして入手性のことなどもあるためテスト段階では選定した実チップを使ったテストが出来ない場合も出てきます。
そのため汎用的な電源モジュールや電圧レギュレータを代替品として使うことが多いのですが、テスト回路は組めたけど動作が不安定になるといったことも発生し、それがハード的な問題なのかソフト側の問題なのか・・・問題切り分けに苦労したといったことをこれまで何度も経験しました。
実基板で実装予定の電圧レギュレータを使った回路を組むことが出来れば、そのあたりの問題切り分けも分かりやすくなります。
動作が安定しない原因が分かった!
テストで使ってたレギュレーターだった。
ESP32って何気に電気食うやつ。
ちょっとスッキリした! https://t.co/JxxOLimIa0— ガジェット大好き!! (@smartphone_jp1) February 25, 2024
電圧レギュレータチップは、これまで自作基板で使用したものや市販されているマイコンボードでよく使われているものなどいくつかリスト化しています。
自作基板の製作で電源まわりのトラブルを何度か経験したので、基板製作前のテスト回路を組む際に使えるLDOテストボードを製作してみました。
目次
電圧レギュレータ(LDO)テストボードの製作!
冒頭でお話したように自作基板製作の前段階としてテスト回路を組んで動作確認等を行う際に電源関係のトラブルをこれまで何度か経験し、この手のトラブルは問題切り分けに時間がかかることから数種類の電圧レギュレータ(LDO)のテストが出来るボードを製作してみました。
LDOチップに関しては、これまで自作基板で使ったものや最近の市販されているマイコンボードによく使われているものなどいくつかピックアップしていたので、これらを個別でテスト出来るボードとして製作することにしました。
LDO(Low Drop Out)とは?
まずLDOとは何なのかを簡単に見ておきます。
LDOはLow Drop Outの略となり、入出力電位差が小さくても動作することが出来るリニアレギュレータです。
リニアレギュレータは入力電圧よりも低い一定の電圧を出力することが出来る電源用のパーツ(チップ)で、入力電圧の変動に関わらず3.3Vや5Vといった一定の出力電圧を作ることが出来るので、マイコンボードなどに使われているのをよく見かけるかと思います。
レギュレータ内(チップ内)で一定の損失があるので出力電圧よりも高い入力電圧が必要となりますが、その電位差[ドロップアウト電圧(出力電圧ー入力電圧)]が低いものをLDOと呼びます。
特に何Vといった規定は無いようですが、一般的にはドロップアウト電圧が1V未満のものがLDOと呼ばれるようです。
ボードのイメージ
これまで自作基板製作で使用し想定通り使えたものや入手性の良いもの、また最近のマイコンボードによく使われているものなどピックアップしていた候補が16種類ほどあったのですが、これらをそれぞれ個別ボードで作るのは少し大変で、かと言って1枚のボードで製作するのもサイズ的に使い勝手が悪くなりそうです。
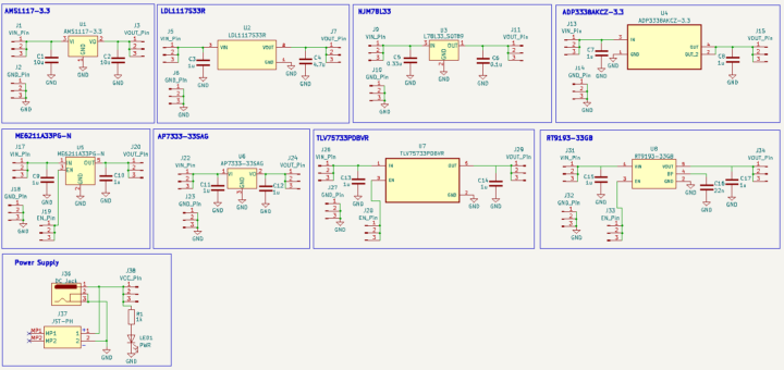
今回は出力電圧が3.3VのLDOに限定し8つのチップが試せるボード構成で製作してみました。
製作して使い勝手が良ければ、同構成で他のLDOチップを使ったバージョンのものも作ってみようと考えていましたが・・・実際に製作してみて良かったので他のチップや電圧が異なるバージョンのボードも今後作ってみる予定です。
ボードの構成は非常にシンプルです。
独立させた8つのLDOチップの個別回路を1枚のボードに収めたというものです。
面付け基板として切り離して使う構成も考えていたのですが、8種の異種面付け基板となるとそれだけで結構な製造料金となってしまいます。
1枚のボードに独立させて配置し、それにプラスして電源入力ブロックも設置しました。
使用方法
まず電源入力ブロックは直流安定化電源などから入力電圧を取れるようにDCジャックを配置しました。
またリポバッテリーから駆動させる自作基板を作ることも多いことから、JSTコネクタ(PH2.0)も配置しています。
DCジャックまたはJSTコネクタに入力電圧を印加し、各LDOブロックのVIN端子に接続し出力電圧(3.3V)をテスト回路に接続するというものです。
GNDは全て共通で取っているので、接続はこのようになります。
また個別LDOブロックだけ使いたい場合はこんな感じですね!
LDOチップの選定
上記ボードのイメージで8つのLDOチップを選定しました。
前回書いた記事から少し変わっていますが、今回製作したボードは以下8つのLDOチップを使った構成にしました。
簡単にスペック等を書いておきます。
①AMS1117-3.3
1117系の最もベーシックなLDOチップで、一昔前のArduinoやESP32互換ボードなどで使われているのをよく見かけます。
ドロップアウト電圧が高いのでLDOの分類に入るのか?は少し疑問ですが、入手性や使いやすいことからテスト回路を組む際に代替チップとしてよく使っています。
AMS1117-3.3を使った小さなモジュールも市販されているので1つあると電子工作では何かと便利だと思いまが、ESP系で使うことを想定すると構成によっては動作が不安定になるといったこともあります。

| AMS1117-3.3 | |
| 入力電圧 | 4.5~12V |
| ドロップアウト電圧 | 最大1.3V |
| 出力電流 | 800mA |
②LDL1117S33R
上記AMS1117-3.3の性能アップ版的なチップです。
入力電圧は18Vまで対応し、ドロップアウト電圧が低く出力電流も大きくなっています。
ESP系のマイコンボードを動かす際にも問題になることはまずないと思います。
| LDL1117S33R | |
| 入力電圧 | 2.5~18V |
| ドロップアウト電圧 | 350mA |
| 出力電流 | 1.2A |
③NJM78L33
こちらはドロップアウト電圧が高く出力電流も低いのですが入力電圧は30Vまで対応しています。
使用用途が限定されますが、秋月電子さんでも入手出来るチップです。
1117系よりもチップサイズが小さくATtinyといったAVR関係でも使いやすいと思います。
以前自作PD電源モジュールを製作した際に入力電圧20VでATmega328Pを3.3V 8MHzクロックで動作させた際に便利に使えました。

| NJM78L33 | |
| 入力電圧 | 最大30V |
| ドロップアウト電圧 | 1.7V |
| 出力電流 | 100mA |
④ADP3338AKCZ-3.3
1117系で上記LDL1117S33Rよりもさらにドロップアウト電圧が低いチップです。
秋月電子さんでも入手できますが、チップ単価が結構高いので1117系ではLDL1117S33Rで十分な気もしますが・・・
| ADP3338AKCZ-3.3 | |
| 入力電圧 | 最大8V |
| ドロップアウト電圧 | 190mV |
| 出力電流 | 1A |
⑤ME6211C33
Lolin(WeMos)のESP系マイコンボードによく使われている3.3V LDOです。
チップサイズが小さく基板スペースが限られた自作マイコンボードの製作では使い勝手が良いので、これまで製作した自作基板で何度か使いました。
| ME6211C33 | |
| 入力電圧 | 2~6V |
| ドロップアウト電圧 | 100mV |
| 出力電流 | 500mA |
⑥AP7333-33SAG
入手性が良く(秋月電子でも入手可能)チップサイズが小さいので、自作USB-シリアル変換モジュールなどの製作で何度か使用しました。
| AP7333-33SAG | |
| 入力電圧 | 最大6V |
| ドロップアウト電圧 | 300mV |
| 出力電流 | 300mA |
⑦TLV75733PDBVR
ドロップアウト電圧が低く出力電流も1Aあり1117系よりもチップサイズが小さいので、今後製作を予定している自作ESP32ボードの製作で使えそうなので今回入れてみました。
| TLV75733PDBVR | |
| 入力電圧 | 最大5.5V |
| ドロップアウト電圧 | 475mV |
| 出力電流 | 1A |
⑧RT9193-33GB
上記AP7333-33SAGとほぼ同性能で、こちらはENピンによる制御が出来ます。
LDOを完全にシャットダウンしたり、以前製作した基板で使い用途によっては便利に使えそうなので入れてみました。
| RT9193-33GB | |
| 入力電圧 | 最大5.5V |
| ドロップアウト電圧 | 300mV |
| 出力電流 | 300mA |
基板の発注
上記8つのLDOチップを使った個別回路を1ボードにまとめた構成としました。
どのPCB製造メーカーに基板を発注する場合も10cmを超える基板サイズになると一気に製造料金が高くなってしまいます。
標準料金で製造出来るように100mm×50mmのボードサイズにしました。
電源ブロックも含め綺麗に配置出来たと思います。
基板の発注は今回初めてPCBWayを使ってみました。
標準的な設計で進めた基板なので発注項目はデフォルトで選択されている項目を選べば問題ないと思いますが、基板製造時に任意の位置に入ってしまう製品番号を基板裏の目立たない位置に入る指定のみ行いました。
PCBWayではシルク文字で[WayWayWay]を入れ、
発注項目の[Remove product No.]の項目に[Specify a location]を選択すれば無料で発注番号を指定位置に入れることが出来ます。
今回ステンシル(メタルマスク)も一緒に発注しました。
ME6211A33PGやTLV75733PDBVRといったピッチの狭い小さなチップがいくつかあるので、必須ではありませんがあると実装は楽になると思います。
PCBWayの利用は初めてだったんですが、ステンシルと基板の同時発注で製造から出荷完了までわずか2日、他の基板も一緒に発注したのですが配送方法はOCS Expressを選択し発注からトータル6日で手元に基板が届きました。
非常に早いですね!
基板データ(ガーバーファイル)をダウンロード出来るようにしておきます。
何かの参考になればと思います。
またPCBWayでの基板発注方法に゙関してはこちらの記事で詳しく紹介しているのであわせて見て頂ければと思います。

パーツの実装
手はんだでの実装ももちろん可能ですが、今回はステンシルも作っていたので実装は非常に簡単でした。
はんだペーストも綺麗に適量をパッド部分に塗布することが出来ます。
パーツ実装はミニリフロー装置MHP50を使いました。
MHP30からホットプレートサイズが大きくなったMiniwareさんの新製品です。
PD電源が使えコンパクトにリフロー作業が行える、非常に優秀なミニリフロー装置です。
詳しくは後日MHP30の記事に追記しておきます。

今回製作した基板サイズは100mm×50mmとなりMHP50のホットプレートサイズを超えているのですが、このようなMHP50専用スタンドを製作しておくと非常に便利です。
MHP50ユーザーの方はあると便利なので、こちらの記事も参考にして頂ければと思います。

今回のパーツ実装はAndonstar様からご提供頂いたデジタルマイクロスコープ『Andonstar AD249S』を初めて実戦投入してみました!
これは便利、ここまで見えるとSMDパーツを使った実装の作業効率が大きく上がります。
使いやすいデジタルマイクロスコープです!
この投稿をInstagramで見る
動作確認
LDOを使った個別回路を1ボードに収めただけのシンプルな構成なので動作確認というほどのものではありませんが、問題なく動作させることが出来ました。
先日製作したこちらのボードでは、PCB設計前にブレッドボードで組んだテスト回路で動作が安定せずその原因を探すのに非常に苦労したのですが・・・・

実基板で実装予定のLDOチップを使ったテストが出来なかったので代替モジュールとしてAMS1117-3.3を使っていたのですが、どうやらそれが原因でESP32の動作が安定しなかったというものでした。
この原因究明にかなりの時間を割いたのですが、今回製作したLDOテストボードがあればもっと簡単だったのになんて・・・
電源まわりのトラブルは結構多いので今回のボード製作に至りました!
この投稿をInstagramで見る
このようなLDOテストボードをいくつか作っておくと、製作予定のPCBで使うチップを使ったテスト回路が組めるので便利になると思います!
使用パーツ一覧
今回使用したパーツ一覧です。
| パーツ | 定数 | 入手先 |
| LDOチップ | U1 AMS1117-3.3 | AliExpress |
| U2 LDL1117S33R | マルツ/ AliExpress | |
| U3 NJM78 | 秋月電子 / AliExpress | |
| U4 ADP3338AKCZ-3.3 | 秋月電子 / AliExpress | |
| U5 ME6211A33PG | AliExpress | |
| U6 AP7333-33SAG | 秋月電子 | |
| U7 TLV75733PDBVR | マルツ / AliExpress | |
| U8 RT9193-33GB | AliExpress | |
| コンデンサ (0805) | C1/C2/ 10μF | AliExpress |
| C3/C7/C8/C9/C10/C11/C12/C13/C14/C15/C17 1μF | ↑ | |
| C4 4.7μF | ↑ | |
| C5 330nF | ↑ | |
| C6 100nF | ↑ | |
| C16 22nF | ↑ | |
| 抵抗 (0805) | R1 1kΩ | AliExpress |
| LED (0805) | LED1 電源LED | AliExpress |
| 端子 (コネクタ) | J36 DCジャック (2.1mm/5.5mm) | 秋月電子 |
| J37 JST-PHコネクタ (2P SMD) | AliExpress | |
| ピンヘッダー | ーーー |
【追記】別ラインナップでLDOテストボード第2弾を製作してみました!
製作したLDOテストボードが便利で使いやすかったことから、今度は別のチップ構成で第2弾ボードを製作してみました。
内容を新しい記事にまとめているので、あわせて見て頂ければと思います。

最後に!
自作基板を製作する際に実際の回路構成で組んだものでテスト等出来れば問題箇所などの発見も容易に出来るのですが、なかなか全てというわけにもいきません。
これまでの経験で代替品として使った電源モジュールなどが原因でトラブルになることが多かったので、自作のLDOテストボードを製作してみました。
チップサイズも様々なものがありユニバーサル基板を使い何とかテスト出来るものもあるのですが・・・ちゃんとしたボードとして作っておいた方がテスト回路を組む時には断然便利ですよね!
製作するPCBの回路構成やボードサイズなどにより使用するLDOも変わってくるので、このようなテストボードをいくつか作り電源まわりのテストが出来るようにしておけば便利だと思います。
実際に使ってみた感じでは使い勝手が良かったので、他に選定していたチップも同構成のボードで作ってみようかと考えています。
今回は3.3V LDOに限定しましたが、ArduinoやATtinyといったAVR関係のボードを作ることも私は多いので、5Vバージョンのものも製作しておこうかとも考えています。



























[…] 【電子工作 / PCB】電圧レギュレータ(LDO)テストボードの製作! […]