昇圧・降圧どちらにも対応できる便利なDC-DCコンバータチップ『TPS6300x』シリーズを使った評価用の自作ボードを製作してみました!
TPS6300xシリーズは1.8~5.5Vで動作し、出力電圧を自由に設定出来るTPS63000(可変出力:1.2~5.5V)のほか、3.3V固定出力のTPS63001、5V固定出力のTPS63002がラインナップされています。
今回製作したボードは、これら3つのIC全てに対応出来るように設計しており、ジャンパ(抵抗値)による出力電圧の切り替えやENピン(チップイネーブル)による負荷回路の遮断、またパワーセーブモードの選択など、テストや組み込み評価をしやすい構成としました。
目次
TPS6300xを使った昇降圧DC-DCコンバータ評価ボードの製作!
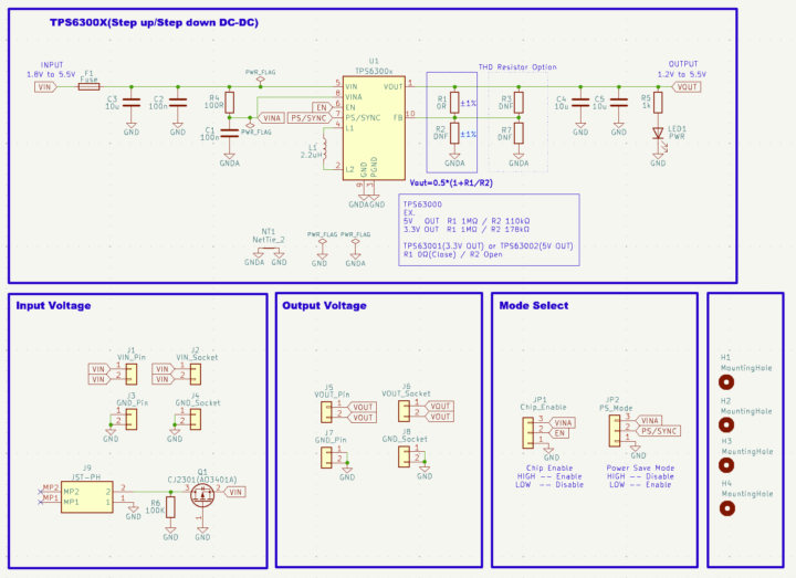
本記事で紹介する評価ボードは、テキサス・インスツルメンツ(Texas Instruments)の昇降圧型DC-DCコンバータ「TPS6300x」シリーズに対応したテスト用ボードです。
TPS6300xは、VSON-10(3×3mm)パッケージと少し特殊な?フットプリントとなっているため、ピッチ変換基板を使いブレッドボード上でテストするといったことが難しかったため、評価用の専用ボードとして今回製作してみました。
TPS63000(可変出力:1.2~5.5V) / TPS63001(3.3V固定) / TPS63002(5V固定)のいずれのチップも同一基板で差し替えて評価が可能な設計とし、出力電圧の切り替えや各制御端子を引き出し、柔軟な動作確認が行えるように設計しました。
ボード上には、電圧設定用ジャンパ(抵抗値)による可変電圧の出力(TPS63000用)、負荷回路を完全に切り離し出力のON/OFF制御が可能なEN(イネーブル)端子、パワーセーブモードを有効にするための(PS/SYNC)端子を引き出し、動作モードの切り替えや特性測定にも対応出来る構成にしました。
さらに、TPS6300xシリーズは3.6~3.7Vのリチウムイオン/リチウムポリマー電池で最も性能が発揮出来るように設計されたチップ(3.7V動作時の効率は96%)となっていることから、リポバッテリーからのテストも容易に行えるようにJST-PHコネクタも搭載することにしました。
TPS6300xシリーズについて
TPS6300x(TPS63000 / TPS63001 / TPS63002)は、入力電圧1.8~5.5Vで動作し入力に関係なく出力を3.3Vや5.0V、または可変出力が出来る昇降圧に対応したDC-DCコンバータ(バックブーストコンバータ)チップです。
出力電圧に対して入力電圧が低い場合は昇圧動作し、入力電圧の方が高い場合は降圧動作に自動的に切り替えてくれます。
- 変換タイプ:昇降圧タイプ(バックブーストコンバータ)
- 入力電圧範囲:DC 1.8V~5.5V
- 最低起動電圧:DC1.8V
- 出力電圧 TPS63000:1.2V~5.5V(可変出力)
- 出力電圧 TPS63001:3.3V(固定出力)
- 出力電圧 TPS63002:5.0V(固定出力)
- 最大出力電流:降圧時 1.2A(入力3.6V以上の時)
- 最大出力電流:昇圧時 0.8A(入力2.4V以上の時)
- スイッチング周波数:約1.4MHz
- 効率:最大96%(昇圧 3.7V入力時)
- スタンバイ電流:約10μA(EN = Low時)
詳しくはデータシートを参照下さい!
参考 TPS6300x High-Efficient Single Inductor Buck-Boost ConverterTEXAS INSTRUMENTS| 型番 | 出力電圧 | 特徴 |
| TPS63000 | 可変(1.2~5.5V) | 外付け抵抗で出力電圧の設定が可能 |
| TPS63001 | 固定3.3V | 抵抗不要で3.3V出力が得られる |
| TPS63002 | 固定5.0V | 抵抗不要で5.0V出力が得られる |
普段マイコンを使った自作基板の製作をよくやっているので、今後便利に使うことが出来るだろうと各種テストが出来る評価ボードという形で今回製作してみることにしました。
基板設計
今回の評価ボードでは、TPS63000(可変出力タイプ)を中心に、TPS63001(3.3V固定)やTPS63002(5V固定)にも対応出来る共通設計を目指しました。
TPS6300xチップは、少し特殊な形状?のフットプリントのため対応したピッチ変換基板が入手出来なかったことから、テスト用ボードとして設計した形になります。
ボード上には、出力電圧を可変させる際にTPS6300xチップ内部の基準電圧(Vref) と比較するためのFBピン(フィードバック)に接続する電圧設定用の抵抗ジャンパR1 / R2を配置しました。
TPS63000で使う場合、このR1 / R2の抵抗値により出力電圧(VOUT)を1.2V~5.5Vの範囲で可変させることが出来ます。
チップ抵抗ではテストする際に取り外しが面倒になることから、ピンソケットを取り付けてスルーホールタイプの抵抗を接続出来るようにもしています。
TPS63001を使い出力電圧を3.3V固定で出力、またはTPS63002を使い5.0V固定で出力する場合は、FBピンの電圧レベルはVOUTにする必要があるので、R1は0Ω抵抗を接続(またははんだでブリッジする)、R2はオープン(未接続)で使用します。
また、ENピン(イネーブル)とPS/SYNCピン(パワーセーブ)を引き出しており、外部からの制御やモード切替の実験も出来るように構成しました。
ENピンはHIGH(VINレベル)で有効となり、LOW(GND)レベルで無効(シャットダウン)となります。
PSピンは、HIGHで無効、LOWで有効となります。
| モード | HIGH | LOW |
| EN | 有効 | 無効 |
| PS | 無効 | 有効 |
ピンソケットを差し込みモードを切り替える形となります。
また、リポバッテリーを電源としたテストも出来るようにJST-PHコネクタも付けています。
リポバッテリーの端子極性はバッテリーにより異なる事が多く間違えやすいので、この端子のみ極性保護を入れています。
以上が今回製作したテストボードの構成です。
後で気付いたのですが、TPS6300xチップにはコントロール・ロジック回路用のGNDとパワースイッチ回路用のPGNDがあるのですが・・・
ENピンとPSピンのGNDは上記回路図のGNDA側で取っておいた方が回路的には正解なのかな?と思ったりしています。(回路的には繋がっているので特に動作に問題はないようですが!)
PCBWayに基板を発注
基板の製造は、PCBWayを利用しました。
テストボードとして問題なく使えるようなので、基板データ(ガーバーファイル)をダウンロード出来るようにしておきます。
何かの参考になればと思います。
PCBWayへの発注方法も見ておきます。
PCBWayでの基板発注は、[概算の見積価格の確認(仮発注)] → [データチェックを受け最終価格が決定] という流れで進めていきます。
発注項目の選択は特記すべきところはなくデフォルトで選択されている項目から変更する必要はありませんが、[Remove product No.]に[Yes(extra+$1.5)]を選択し基板製造時に任意の位置に入ってしまう発注番号を削除するオプションを選択しました。
レジスト(基板カラー)はお好みで選択して下さい。
通常の有鉛はんだレベラー(HASL)で発注しても特に問題ありません!
また今回はリフローでの実装を想定しているので、メタルマスク(ステンシル)も発注しました。
[枠なしメタルマスク]を選択し、そして実装面は[表面のみ]となります。
以上、オプションおよびメタルマスクを選択し基板を発注しました。
ここからガーバーファイルをアップロードしてデータのレビューが行われ、最終価格が決定された後に本発注への流れとなります。
PCBWayでの基本的な基板発注方法は、こちらの記事で詳しくまとめています。
あわせて見て頂ければと思います。

基板の到着
今回配送方法にOCSを選択し、発注から5日で基板が手元に届きました。
PCBWayのOCSって、ほんと早いんですよねー!
ギフトショップで、0 Beansで扱われていたモータードライバモジュールも一緒に届きました。
サイズ&重量が小さいものなら、基板発注のタイミングで一緒に頼んでおくとお得に入手することが出来ます!
ユーザー限定で使えるギフトショップは、お得なアイテムが多数扱われているので、基板を発注する際にPCBWayユーザーの方は覗いてみるのはオススメです!

パーツの実装
0603サイズのパーツをベースにして実装数もそれほど多くないのではんだ作業に慣れた方ならそれほど難しくないと思いますが、TPS6300xはVSON-10(3×3mm)パッケージと非常に小さなチップのため、手はんだでは少し難しいかもしれません!
小さなチップなのでブリッジすると修正が面倒になりそうですが・・・
実装がシビアになってくるパーツはTPS6300xだけですが、ステンシルを使いこのレベルではんだペーストを塗布出来ていれば、ブリッジすることなくパーツの実装はサクッと完了出来ました。
サクッと実装中・・・ https://t.co/h7ZxIn2moq pic.twitter.com/70FlEUObqy
— ガジェット大好き!! (@smartphone_jp1) July 14, 2025
ちなみに、ステンシルを使ったはんだペーストの塗布ではいつもこれを使っています。
本ボードは、TPS6300 / TPS63001 / TPS63002いずれのチップも同一基板で評価が可能な設計としています。
使用するチップにより、抵抗R1とR2の実装が異なってきます。
TPS63000で使用する場合
出力電圧の可変が出来るTPS63000チップを実装する場合、R1とR2の抵抗値は希望の出力電圧から抵抗値を算定して実装して下さい!
FBピンの基準電圧が0.5Vになるように出力電圧が調整されるのですが、それに対するフィードバック抵抗の値を計算します。
という計算式になります。
詳しくはデータシートを参照して下さい!
チップ抵抗を取り付けるか、ピンソケット(またはピンヘッダー)を取り付けてスルーホールの抵抗を接続する形で使用します。
出力電圧を可変させていろいろとテストする場合は、ピンソケットを取り付けてスルーホールタイプの抵抗を差し込むと作業しやすいと思います。
TPS63001 または TPS63002で使用する場合
TPS63001チップを実装し3.3V固定出力にする、またはTPS63002チップを実装し5.0V固定出力で使用する場合は、R1に0Ω抵抗を付ける(またははんだでブリッジする)、R2はオープン(未実装)にしておきます。
使用するチップにより、このR1 / R2が異なってくるので注意して下さい!
パーツの実装は、MHP50というミニリフロー装置を使いました。
PD電源が使えコンパクトで作業スペースの邪魔にもなりにくい、自作基板製作ではいつも愛用している非常に便利なホットプレートです!

本基板はMHP50のホットプレートサイズ(50mm×50mm)に収まる基板サイズなので、リフローモードでの加熱が使えます!
綺麗&確実にパーツを実装することが出来ました。
直近の自作基板製作での使用を考えているTPS63000(可変出力)とTPS63001(3.3V固定出力)を実装した2ボードをまず作ってみました。
実装は一発OK、綺麗に実装出来ました。
動作テスト
実装後、ひとまず簡単な動作テストを行ってみました。
固定出力タイプのTPS63001(3.3V)では、データシートに記載されている最小起動電圧1.8Vに近い1.9V前後の電圧でも問題なく起動し、安定して規定電圧3.3Vを出力できました。
昇圧領域に入るような低入力電圧環境でも、しっかりと内部制御が動作して期待通りの性能を確認出来ました。
一方、可変出力タイプのTPS63000ではやや異なる挙動が見られました。
R1/R2の抵抗値により同様に出力電圧を3.3Vに設定してテストしてみたのですが、データシート記載の最小起動電圧1.8V付近では上手く起動出来ず出力電圧が安定しませんでした。
入力電圧を上昇させ2.5V付近で安定起動し規定の出力電圧3.3Vが得られるようになりました。
一度起動(安定動作)した後は、入力電圧を下げていっても1.9V付近まで安定的に動作を継続してくれたのはTPS63000と同様でした。
低電圧からの使用はあまりないと思いますが、可変タイプのTPS63000では一度電源を切り再度起動する際の入力電圧が低すぎると安定的に起動出来なくなってしまうので、例えばバッテリーや電池など、データシートに記載されている最低起動電圧1.8V付近まで使いたいといった場合に難しくなってきそうです!
データシートにBoost(昇圧)モードで最大出力電流を得るための条件としてVin>=2.4Vとありますが、可変出力で高昇圧比を想定する場合は、昇圧開始時にVin電圧をこの電圧(2.4V)以上にしておくのが妥当なのかな・・・?
また、出力電流や負荷変動時の応答性、パワーセーブモード時の動作などまだ検証しきれていない部分がありますが、今回製作したボード的にはそうした特性評価の検証も出来る評価ボードとして仕上がったと思います。
TPS63000チップの破損
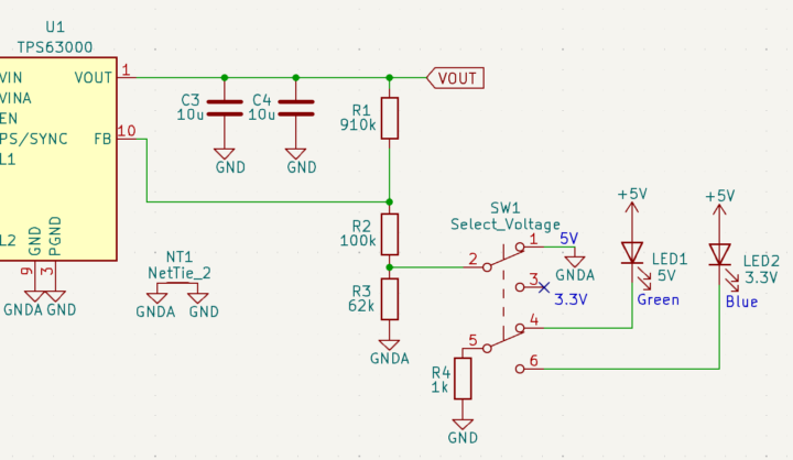
可変出力タイプのTPS63000を使い、このようなミニサイズのブレッドボード用の電源モジュール(3.3V / 5V)が作れないかと考えていたのですが・・・。
寝かせてたやつを再度設計…
今のピッチじゃ、ちょっと配置できる自由度が少ないかな🤔6列ブレッドボードでも使える事を想定して、背面ピンヘッダーの配置をもう一度検討しよう📝 https://t.co/hWzpzcRcEt pic.twitter.com/RhgshIPemw
— ガジェット大好き!! (@smartphone_jp1) July 13, 2025
動作テスト中にTP63000チップが破損しました!
TPS63000のFBピンに、このように抵抗分圧によるスイッチ切り替えで電圧変更を考えていました。
アナログなスライドスイッチを使った動作方法ですが、FBピンに繋がったフィードバック抵抗がフロートすることもなく大丈夫じゃないかな?
通電中でも無負荷動作時では問題なく電圧切替が出来たのですが・・・
負荷に繋いだ状態だと通電状態で電圧切替をすると出力が安定せず・・・、何度かテストしているとチップ破損に繋がりました。
チップが異常に発熱し、出力電圧が安定しない状態です!
テスト中にチップが焼けた😂
ボードの問題ではなく使い方の問題。自分が想定してた使い方だと問題があること分かったのでヨシとしよう!
チップ取り替えよー… https://t.co/0Idzyvcd90 pic.twitter.com/c0jNmFTkGL
— ガジェット大好き!! (@smartphone_jp1) July 15, 2025
シンプルな接続で通電中に電圧切替が出来るなら、上記のようなミニサイズの電源ボードを作ることが出来るなと思っていたのですが、これは大誤算でした!
データシートで確認すると、TPS6300xの内部に0.5Vの基準電圧(Vref)があり、外部抵抗分圧でFBピンが0.5Vになるように出力電圧を調整する動作をしています。
先程のVout=VFB×(1+R1/R2) ※VFB=0.5V(固定) という式で表されます。
通電中のスイッチ操作で、チャタリング等によりFB電圧が瞬間的に大きく変化したことにより内部のPWMスイッチ制御が追随できず、そして出力FETが焼けた・・・といった感じなのでしょうか?
通電中にこの操作が上手く成立すれば、パーツ数を減らして上記のようなシンプルな回路構成でミニ電源ボードが製作出来そうだったのですが・・・
わざわざ電源スイッチをオフにしてから電圧切り替えをするのは面倒だし・・・、通電状態で電圧切替を行う場合、ENピンで一旦シャットダウンして切り替えたり、MOSFETを使い電子的にフィードバック抵抗の値を変えるといった工夫が必要なようです。
バックブーストコンバータでポテンショメーターを使い出力電圧を調整するタイプのモジュールをよく見かけるので、このシンプルな方法でも出来るのでは?と思っていたのですが・・・
この手の電源チップを扱う場合、常識的な話なのかな・・・?
いい勉強にはなりました!
【追記】構成を変えて、ブレッドボード用のミニ電源モジュールを完成させました!

電圧監視が必要な場合
TPS6300xシリーズは、最低1.8Vの入力電圧でも動作可能な昇降圧型DC-DCコンバータであり、低電圧まで安定した出力を維持できるのが大きな特徴です!
この特性により、例えば3.7Vのリチウムポリマー電池(リポバッテリー)を電源として使用した場合でも、バッテリー電圧が大きく低下しても出力し続けてしまいます。
リポバッテリーには安全上の放電下限電圧(カットオフ電圧)が存在するため、一般的には電圧が3.0V〜2.8V程度まで下がった段階でそれ以上の放電を防がなければ、セル電圧低下によるバッテリーの劣化や膨張、最悪の場合には破損や発火のリスクが生じます。
低電圧でも安定した出力電圧が得られますが、システム側で適切な電圧モニタリングと遮断回路を実装する必要があります。
例えば、リポバッテリーの電圧が2.9Vを下回った時点でENピンを使って負荷への供給をシャットダウンするなど、マイコンによる低電圧検出と電源オフ制御などが必要になりそうです。
本評価ボードでは、PH2.0コネクタを使用してリポバッテリーを接続し入力電源として使える構成としていますが、実際に組込み用途で使用する際にはそのような過放電保護機能も別途考慮する必要がありそうです。
負荷を繋いだテスト中に、過放電により1本リポバッテリーをダメにしてしまいました…
使用パーツ一覧
本ボードで使用したパーツの一覧です。
| パーツ | 定数 | 入手先 |
| コンデンサ (0603) | C1/C2 100nF C3/C4/C5 10μF | AliExpress |
| ヒューズ (1812) | F1 1.0A | AliExpress |
| コネクタ | J9 JST-PHコネクタ(2P 2mm Pitch) | AliExpress |
| インダクタ (0420) | L1 2.2μH(4mm×4mm) | AliExpress |
| LED (0603) | LED1 | AliExpress |
| MOSFET | Q1 CJ2301 S1 | AliExpress |
| 抵抗 (0603) | R4 100R R5 1kΩ R6 100kΩ | AliExpress |
| 電源IC | U1 TPS63000 / TPS63001 / TPS63002 | AliExpress |
| その他 | ピンヘッダー・ピンソケット | ーーー |
TPS6001(固定3.3V)またはTPS63002(固定5.0V)で使用する場合は、R1は0Ω(またはパッドをはんだで短絡)、R2はオープン(未実装)にしておいて下さい!
【追記】TPS6300xを使った製作事例
本記事作成後、TPS6300xシリーズのDC/DCチップを使っていくつか自作基板を製作してみました。



最後に!
マイコン周り、たとえば RP2040のように3.3V動作が要求される回路では、リポバッテリー(3.7V)などの1セル電源をそのまま使うと電圧低下とともに動作が不安定になるおそれがあります。
TPS6300xのような昇降圧型DC-DCコンバータを使用すれば、バッテリー電圧が3.3Vを上回っているときは降圧動作、下回った場合は昇圧動作に自動で切り替わり、カットオフ電圧付近まで安定した3.3V出力を維持することが出来るので、今後自作基板製作で便利に使えそうです。
また、アルカリ乾電池やニッケル水素電池を2~3本直列で使う場合でも同様に、電圧の変動を気にせず安定して使えそうです。
今回の検証を通じて、製作を予定していたブレッドボード用のミニ電源モジュールは回路構成の見直しが必要であることも分かりました。
テスト中にチップを破損させてしまったり、リポバッテリーを過放電させてしまったりと、いくつかの失敗がありましたが、それらも含めて多くのことが確認できた評価ボードとなりました。
今後TPS6300xを使ったプロジェクトをする際に、本ボードを使ってテスト回路を組み、動作テストなどで使いたいと思います。












































[…] […]