昨年は、リポバッテリーを使った試作回路や自作基板をいくつか製作したのですが、その動作テストや初めての基板火入れなどの際に、接続するバッテリーの極性を間違えてしまいヒューズを飛ばしたり、パーツを破損させてしまうということが何度かありました。
接続間違えて、MOSFETが破裂して半分どっか飛んでった朝活😅 pic.twitter.com/7Gvtc7SXIO
— ガジェット大好き!! (@smartphone_jp1) December 5, 2025
2セル以上のリポバッテリーになると、その接続端子には大抵の場合XT30やXT60といった専用プラグが使われるため、接続を間違えて極性が入れ替わってしまうということはあまり起きないのですが・・・
一方で、1セルバッテリーで一般的によく使われているJST-PH端子は、汎用コネクタということもあり、極性の統一性がありません!
そのため、製造するメーカーや製品によっては、同じPHコネクタであってもプラスとマイナスの配置が逆になっていることがあり、試作や評価のたびに毎回極性を確認する必要があります。
複数のバッテリーを使ったテストなどを行っている際に、これをうっかり見落として逆極性のまま接続してしまうと、ヒューズが飛ぶだけで済めばまだいいのですが、場合によってはマイコンや周辺パーツを破損させてしまうこともあります。
朝イチでやっちまった!
基板の漏れ電流計測してて、リポバッテリーを間違って直結?したみたいで、一瞬でワイヤー溶けた🫠
もうリポ怖い! pic.twitter.com/CTS5ITs33t— ガジェット大好き!! (@smartphone_jp1) August 4, 2025
そのようなことから、ブレッドボードを使った試作の際に使える、バッテリー保護機能を備えたボードを以前製作しました。
このボードは、入力側のバッテリー接続を極性フリーとし、どちらの極性になっているバッテリーを挿し込んでも出力側は常に一定となるようにしたうえで、負荷側で過電流や短絡が発生した場合には強制的に負荷側への電源を遮断するというものです。
これにより、私の使用用途や環境ではバッテリー接続の間違いによるトラブルが起こることはほぼなくなり、便利に使えています!
昨年リポバッテリー使った自作基板やその試作で、ヒューズ飛ばしたりLDOやMOSFETを何度か燃やしたことから、保護機能付けたリポDIP基板を作っといた。
バッテリーの極性間違って挿しても負荷側の極性は一定となり、過電流・短絡で負荷遮断…
これで試作やテストで回路燃やす率は大幅に減るでしょう😆 https://t.co/qCfrSSBgOM pic.twitter.com/boJEp7ZKMk— ガジェット大好き!! (@smartphone_jp1) January 14, 2026
このボードが便利だったこともあり、ブレッドボード以外の用途でも使える小型リポバッテリー保護ボードとして、今回あらたに製作してみることにしました。
朝活、電子工作!
リポ使った基板の火入れ、またその試作時に昨年は結構パーツを燃やしたので、保護ボードを作っといた。駆動テストや消費電力の計算等、複数バッテリー使ったテストやってると極性間違えることよくあるので、もうこのボード経由で負荷に繋げば安心かな😮💨 https://t.co/OP3sy6McAx pic.twitter.com/xSc7WfDgrH
— ガジェット大好き!! (@smartphone_jp1) January 19, 2026
目次
1セルリポバッテリー保護ボードの製作!
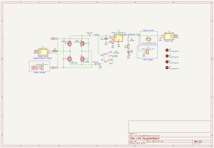
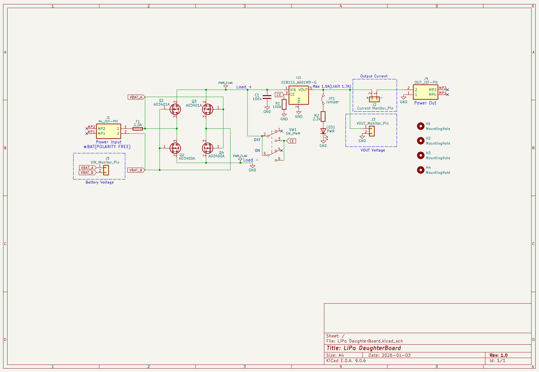
ボードコンセプト
冒頭でもお話したブレッドボード用の保護機能付きリポバッテリーボードは、これまでに何度か構成を見直して作り直し、最終的に入力側のバッテリー極性をフリーにすることで、かなり使い勝手の良いボードに仕上がりました!
MOSFETを使ったブリッジ回路により入力側の極性を自動的に判別・補正し、出力側(負荷側)の極性は一定となるようにしたブレッドボード用の保護ボードです。
1セルバッテリー(最大4.2V)限定での使用を前提としているため、MOSFETの定格にも十分な余裕があります。
そのため、ツェナー等のダイオードによるクランプ保護を追加する必要もなく、パーツ点数を抑えた小型な保護ボードとして製作することが出来ました。

今回製作したボードの基本構成は上記記事のものとほぼ同じですが、ブレッドボード以外で使用することを想定し、電圧および電流計測用の端子を追加しています。
入力側(バッテリー)の電圧計測用端子(VBAT B/A)と、負荷側の電圧計測用端子(VOUT / GND)をそれぞれ用意し、ここにマルチメーターなどを接続することで動作中の電圧を手軽に確認出来ます。
また、自作基板の製作や回路検証などで使用する場合、負荷側の消費電流をもとにLDOやDC-DCコンバータといったパーツの定格を選定することも多いため、電流計を直接接続出来る端子(A-METER)も追加しました。
電流計測時はこの端子間にテスター等を直列に接続して電流を測定し、通常使用時はジャンパーピンで短絡させて使う構成としています。
また、ボードには通電確認用のLEDを設置していますが、負荷側の消費電流やバッテリー駆動時間などを計測する用途によっては、このLEDによる数mA程度の消費電流も無視できない場合もあります。
そのような場合に備えて、背面にあるジャンパーをカットすることで、通電確認用LEDを消灯出来るようにもしています。
以上が、本ボードのコンセプト&構成となります。
JLCPCBに基板を発注
基板の製造は今回もJLCPCBを利用し、PCBAサービスを利用してパーツの実装まで行ってもらいました。
本ボードの基板データ(Gerber / BOM / CPL)をダウンロード出来るようにしておきます。
何かの参考になれば幸いです。
JLCPCBへの発注方法も、簡単に見ておきます。
ガーバーファイルをサイトにアップロードし製造項目を選択していきます。
今回、このように項目を選択して発注しました。
実装が難しくなるようなパーツは使っていませんが、ボードサイズがかなり小さいため、手はんだで実装する場合はある程度はんだ作業に慣れていないと少し大変かもしれません!
リフローによる実装を想定している場合は、ステンシルも一緒に発注しておくのがいいと思います。
JLCPCBの基本的な発注方法については、こちらの記事で詳しくまとめています。
あわせて見て頂ければと思います。

今回、PCBAサービスを利用しました。
自身でパーツを実装するより多少コストはかかってしまうものの、実装ミスの心配がなく、すぐに動作確認や評価に入れる点は大きなメリットだと思います。
PCBAを利用する場合、BOM/CPLファイルもアップロードし、部品の選択や配置の確認等を行い発注する形となります。
JLCPCBのPCBAサービスの利用方法などは、こちらの記事が参考になると思います。

基板の到着
配送方法にOCS Expressを選択し、発注から10日ほどでパーツ実装済みの基板が手元に届きました。
先日届いたJLCPCBさんの2枚目開けてみた🟦
うん、かなり綺麗な仕上がりだ🤩
こんなのが10日で届いちゃうからなぁ!週末時間ある時に実装して動作確認する…これなかなか時間取られちゃうから、PCBA利用するとスピード感は確実にアップするね👌 https://t.co/UBQn7CrVa1 pic.twitter.com/W0MCOiJdC0
— ガジェット大好き!! (@smartphone_jp1) January 14, 2026
綺麗な実装です!
基板をパキパキ割るだけの簡単なお仕事!
バリ取りまでね… pic.twitter.com/Xa2iRVd47D— ガジェット大好き!! (@smartphone_jp1) January 18, 2026
未実装のスイッチとピンヘッダー・ピンソケットを取り付けて、ボードの完成です!
届いてすぐに動作確認や検証、使用が出来るのはPCBAサービスを利用する最大のメリットですね。
実際に使ってみる
本ボード側でバッテリー入力の極性フリー構成や、過電流・短絡時の保護機能を入れていますが、負荷側の接続については当然ながらそちら側の極性確認が必要になります。
自身で自作する基板では、PHコネクタの極性は極力統一して製作するようにしていますが、他のボードなどでの検証、例えばオープンソースで公開されている基板や市販製品などでは、極性配置が逆になっていることもあります。
負荷側に間違った極性で接続した場合でも、ある程度は本ボード側で遮断出来ると思いますが、負荷側の回路構成によってはうまく遮断出来ないケースも出てきます。
そのため、接続する負荷側プラグの極性に応じて切り替えられるように、このようなケーブルを自作して使っています。
これで試作や検証時に、バッテリーの極性間違いによるパーツや回路破損といったトラブルを、少なくとも私の環境ではかなり減らせるのではないかと思っています。
朝活、電子工作!
リポ使った基板の火入れ、またその試作時に昨年は結構パーツを燃やしたので、保護ボードを作っといた。駆動テストや消費電力の計算等、複数バッテリー使ったテストやってると極性間違えることよくあるので、もうこのボード経由で負荷に繋げば安心かな😮💨 https://t.co/OP3sy6McAx pic.twitter.com/xSc7WfDgrH
— ガジェット大好き!! (@smartphone_jp1) January 19, 2026
使用パーツ一覧
今回使用したパーツの一覧です。
入手が難しくなるパーツは使っていないので、自身でパーツを用意し実装すれば、コスパよく製作することが出来ると思います。
| パーツ | 定数 | 入手先 |
| コンデンサ (0603) | C1 100nF | AliExpress |
| ヒューズ (1812) | F1 1.0A | AliExpress |
| JST-PHコネクタ | J1/J4 JST-PH(2P SMD) | AliExpress / 秋月電子 |
| LED (0603) | LED1 通電ランプ | AliExpress |
| MOSFET (SOT-23) | Q1/Q3 AO3401A | AliExpress / 秋月電子 |
| Q2/Q4 AO3400A | AliExpress / 秋月電子 | |
| 抵抗 (0603) | R1 100kΩ R2 2.2kΩ | AliExpress |
| スライドスイッチ | SW1(6P DPDT) | AliExpress / 秋月電子 |
| 理想ダイオードIC (SOT23-5) | U1 XC8111AA01MR-G | 秋月電子 |
| その他 | ピンヘッダー / ピンソケット / ジャンパーピン | ーーー |
最後に!
今回、MOSFETブリッジ回路を使った極性フリー構成のリポバッテリー保護ボードを、ブレッドボード用に続いて製作してみました。
1セルリポバッテリーでよく使われているJST-PHコネクタは極性に統一性がなく、試作や評価のたびに極性を確認する必要がある点がこれまでずっとストレスでしたが、本ボードを使うことでその手間とリスクをかなり減らすことが出来ます。
入力側はどちらの極性でバッテリーを挿しても出力側の極性が一定となり、さらに過電流や短絡時には負荷側への電源供給を遮断出来るため、試作回路や自作基板の動作確認用途ではかなり安心して使えるボードになったと思います。
ピンセットを使ってバッテリープラグ自体の極性を入れ替えること自体は簡単なのですが、結局、接続する基板や用途ごとにその作業を行う必要があり、毎回となるとかなり面倒になります。
また私の場合、以前ドローンという趣味もやっていたことから手元に数多くのリポバッテリーがあり、検証作業の際に気を抜くと極性が入れ替わったバッテリーを使ってしまって・・・、ということが頻繁に起こっていました。
そのようなことから、今回このようなリポバッテリー保護ボードを製作してみました。
何かの参考になれば幸いです。






















コメントを残す