PCBエッジコネクタ(またはカードエッジコネクタ)と呼ばれる、プリント基板(PCB)の端(エッジ)をそのまま接続端子として利用するコネクタ方式があります。
基板の端に「ゴールドフィンガー」と呼ばれる金メッキ処理された導電パターンを並べ、それをメス型のソケットに差し込むことで電気的に接続する仕組みです。
ちょうどファミコンのカセットなどが分かりやすい例ですね!
このように、基板そのものを端子として使うPCBエッジ構造ですが、「これをUSB端子として使えないか?」というのは前々から気になっていました。
例えば、通常使用時にはUSBコネクタを頻繁に使うことはあまりないけど、ファームウェアの書き込みや更新など、特定のタイミングでのみ必要になる・・・
実際、自作基板を製作していると、このような場面は結構ありますよね!
その限られた用途のためだけにType-Cコネクタを実装すると、スペースを取ってしまったり部品実装の手間が増えたりと、面倒に感じることがあります。
そこで今回は、USB Type-C PCBエッジコネクタのテストボードを製作してみることにしました。
目次
USB Type-C PCBエッジコネクタのテスト基板の製作!
冒頭でお話したように、使用頻度は低いけど限られたタイミングでのみUSBコネクタが必要になることは結構あると思います。
例えば、初回書き込み時のプログラム転送や動作確認中のシリアル通信、またファームウェアのアップデート作業といった用途です。
これらはいずれも常時接続して使うものではなく、「必要なときだけ使う」ケースがほとんどです。
最近製作したこちらの自作基板でも、製作過程でまさにその点が気になっていました。
初回のファームウェア書き込みでのみUSBコネクタが必要になり、それ以降はほぼ使わないというものです。
どうせコネクタを実装するのであれば・・・と、最終的にバッテリー充電機能も追加する形で落ち着きました。

自作基板製作において、このような場面に遭遇することは結構あります。
もう一例ですが、こちらも以前製作した自作名刺基板です。
表面実装パーツのみで構成し極力薄くなるようにしたのですが、Type-Cコネクタ部分だけがどうしても厚みが増してしまい・・・
製作当時に戻れるなら、今回製作したようなType-C形状のエッジコネクタを採用していただろうなー、なんて思ったりもします。

それ以外にも、限られた基板スペースの中でUSBコネクタを配置することが困難になってくるケースもあると思います。
こちらは、ファームウェアの書き込みでのみUSB端子が必要、そして基板スペースの問題、その両方に当てはまる分かりやすい例だと思います。
一度ファーム等書き込んだら、以降あまり使うことがない…
こういうエッジコネクタの使い方、いいよね📝 https://t.co/BL6t1ShvLP— ガジェット大好き!! (@smartphone_jp1) March 24, 2026
このように自作基板を設計していると、USBコネクタは「あると便利だけど必須ではない」という場面は結構多く、毎回のように実装していると基板上のスペースを占有してしまうだけではなく、部品コストや実装の手間が増えるといった点が気になっていました。
そこで、「必要な時だけ使うという用途では、もっとシンプルな方法でUSB接続できないか?」と考え、今回のPCBエッジUSBコネクタのテスト基板の製作に至りました。
製作にあたり、実際に同様の基板を製作された方からいくつかコメントを頂きました。
I had test with Flip-Card, I use 0.6mm. The connection isn’t particularly stable, but downloads and charging are still possible. pic.twitter.com/MCYhhHriL5
— IAMLIUBO (@its_hard_2_name) March 20, 2026
I have made a ton of these board edge USB connectors.
0.8mm board thickness works best for the JLCPCB standard sizes.
I use them mostly for single use upload jobs, so I am not sure how multiple insertions will affect the board and cable. pic.twitter.com/HYp2MTPpc5— Boccher just like me frfr (@CharlieLeeRhee) March 20, 2026
非常に参考になりました、ありがとうございます!
フットプリントの作成
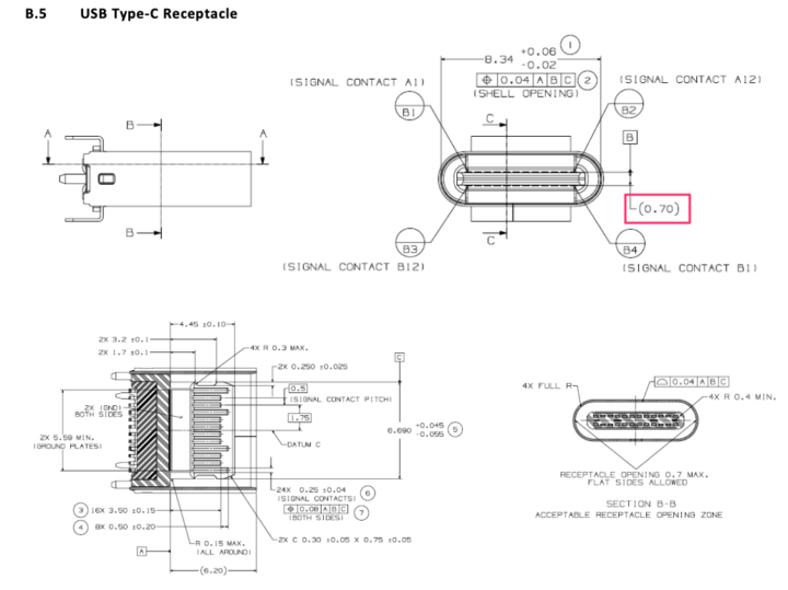
まず、USB Type-Cレセプタクルの図面を参考に、エッジコネクタ部分のフットプリントの作成です。
図面には、外形エッジやパッドの配置、基板厚といった情報が記載されています。(参考画像)
外形エッジをトレースしている段階で、ふと気になったのが「基板厚0.7mm」という点です。
PCB製造メーカーで選択できる一般的な基板厚は、0.6mmや0.8mmなど、0.2mm刻みで設定されていることが多く、図面通りの0.7mm厚で製作するのは難しそうです!
そのため、このまま進めて問題ないのか少し不安がありましたが・・・
同様にフットプリントを作成し公開されている方がいて、0.8mm厚でも問題なく機能するとのコメントを頂けました。
参考 PCB Edge USB C Connector LibraryGitHub参考📝
図面から端子のエッジ形状作ってたら、フットプリントを公開されている方がいて非常に参考になった!https://t.co/D3BLJFjVIq— ガジェット大好き!! (@smartphone_jp1) March 19, 2026
上記サイトで公開されているフットプリントはよく考えられていて、基板外形の加工方法などについても非常に参考になりました。
基板の角や内角部分に丸穴を組み合わせた切り欠き加工、いわゆるドッグボーン状の加工を用いることで、ルーターの加工経路を角の外側へ逃がし実質的にシャープなエッジ形状を実現し、これによりプラグの奥までスムーズな挿入を可能にしているようです。
また、金メッキパッドの根本付近にある白いシルクスクリーン層ですが、USB-Cポート内部の先端にある小さなグランド接点に対する絶縁保護として入れているようですね。
抜き差し時の不意な接触やショートを防ぐ、PCBエッジコネクタならではの細かい配慮だと思います。
テスト基板の作成
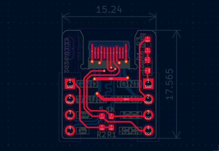
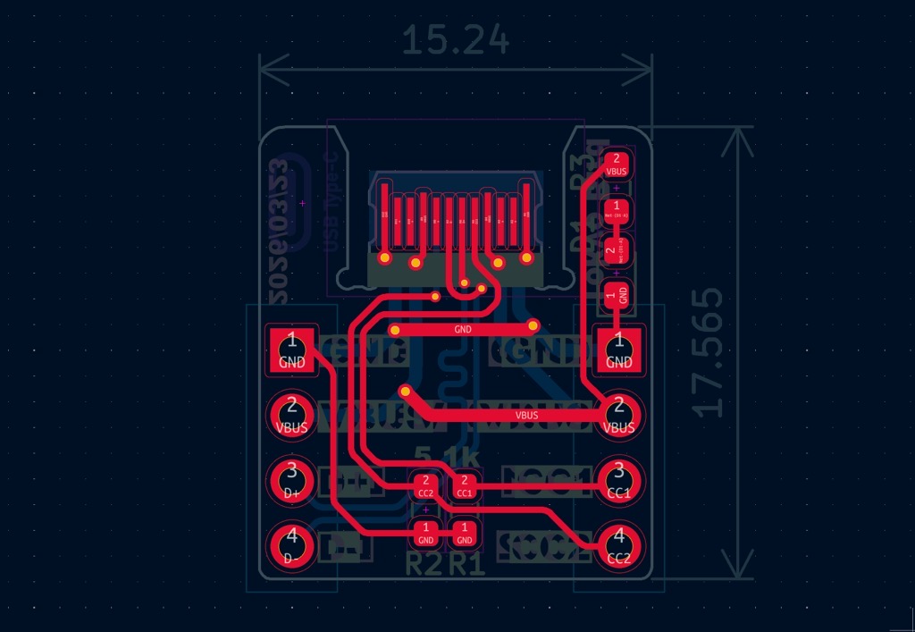
上記サイトを参考にフットプリントの作成ができたので、続いてテスト基板を作成していきます。
エッジコネクタ部分が正しく機能するのか、また実際の使用感を確認するというのが今回の目的だったので、テストボードとしての題材自体は特にこだわりはありませんでしたが、シンプルなDIP変換基板として製作することにしました。
引き出しているピンは、VBUS / GND / CC1 / CC2 / D+ / D- の6ピンのシンプルなボードです。
このピン構成であれば、片側7ピン(両面で14ピン)のパッド構成で十分なのですが、今回はあくまでテスト基板ということもあり、未使用ピンも含めて片側12ピン(両面で24ピン)のフルピン仕様でパッドを配置しました。
実際には未使用となるピンも含まれますが、フルピン構成にすることで金メッキパッドの面積や配置バランスを実際のコネクタ形状に近づけることができ、接触状態や挿し込み具合の確認といった評価が行いやすくなると考えたためです。
これでテスト基板は完成です。
JLCPCBに発注
基板の製造は、JLCPCBを利用しました。
今回製作したUSB Type-Cエッジコネクタを使用したDIP化基板の基板データ(ガーバーファイル)をダウンロードできるようにしておきます。
何かの参考になれば幸いです。
発注時の設定項目についても簡単に触れておきます。
まず、基板厚は0.8mmを指定することが必須となります。
次に、エッジコネクタ部分はパッドが露出した構造となるため、[表面仕上げ]オプションに[ENIG]を選択します。(必須ではありませんが)
一般的なHASL(はんだレベラー)では、表面に凹凸ができてしまい接触が不安定になる可能性がありますが、ENIG(金メッキ加工)であれば表面が非常に平滑になるため、安定した接触が期待できそうです。
また、ENIGは耐腐食性にも優れており、時間の経過によるパッド表面の酸化や腐食などによる接触不良のリスクを抑えられる点でも、今回の用途には適しています。
表面処理の違い!
←ENIG HASL→比べてみると平らで綺麗ね! pic.twitter.com/l9TZgdpUhp
— ガジェット大好き!! (@smartphone_jp1) April 7, 2024
最後に[金端子/カードエッジコネクタ]を選択すれば完了です!
単体基板データとして設計しましたが、料金があまり変わらないことからJLCPCBによる面付けを選択し、5×5面付けでこのように選択して発注しました。
JLCPCBの基本的な基板発注方法などは、こちらの記事で詳しくまとめています。
あわせて見て頂ければと思います。

基板の到着
配送方法にOCS Expressを選択し、発注から8日で手元に基板が届きました。
今回のような少し特殊な基板でも、特に問題なく製造されており、エッジコネクタ部分の仕上がりも綺麗です!
昨日来たJLCPCBさん🟦
PCBエッジコネクタ(Type-Cレセプタクル)のテスト基板です。
いい感じに仕上がっとりますよ👌Thank you@JLCPCB_Japan pic.twitter.com/M67lB8X8HC
— ガジェット大好き!! (@smartphone_jp1) April 2, 2026
加工精度も良好で、形状のズレやバリなども見られず、全体的にしっかりと仕上がっていました。
パーツの実装 & 動作テスト
少量ではありますが、必要なパーツを実装して基板を完成させ、実際の使用感を確かめてみます。
今回はステンシルも一緒に発注していたので、手持ちのはんだペーストを塗布し、いつも愛用しているミニリフロー装置MHP50を使ってサクッと実装しました。

今回のように面付け基板でいくつかまとめて実装する場合、リフローする基板サイズが大きくなってしまいます。
このような専用スタンドを製作しておくと作業しやすいのでオススメです!

今回のテスト基板では、CC1およびCC2ピンに5.1kΩのプルダウン抵抗を実装しています。
これによりUSB Type-Cの仕様どおり、接続された機器側に対してシンクデバイスであることを正しく認識させることができ、表裏どちら向きにUSBケーブルを挿しても電源供給されることを確認できました。
どの程度のケーブル保持力が得られるのかCADだけでは分からなかったけど、完璧やん!
かなりしっかりとケーブルをマウント出来る・・・
これは使えるね👍️ pic.twitter.com/Zzj4pGw5kS— ガジェット大好き!! (@smartphone_jp1) April 2, 2026
また、CAD上で設計している段階では、どの程度のケーブル保持力が得られるのかイメージしづらく、ある程度のグラつきが発生するのではないかと考えていましたが、実際に挿し込んでみると想像以上にしっかりと保持され、ケーブルが簡単に抜けてしまうような不安定さは全く感じられませんでした!
USBケーブルの保持感、そして接点となるパッドの接触状態も安定し、電源供給だけでなくデータライン(D+ / D-)の通信についても問題なく、実際のデータ転送においても安定して動作することが確認できました!
これは使えますね!!
使用パーツ
今回使用したパーツの一覧です。
| パーツ | 定数 | 入手先 |
| LED (0603) | D1 PWR LED | AliExpress |
| 抵抗 (0603) | R1/R2 5.1kΩ R3 2.1kΩ | AliExpress |
| その他 | ピンヘッダー | ーーー |
最後に!
今回、USBコネクタを使わず基板エッジをそのまま端子として利用するType-C形状のPCBエッジコネクタ テスト基板を製作してみました。
実際に試してみると、基板厚や表面仕上げなどいくつか注意点はあるものの、想像以上にしっかりと接続でき実用的に使える手法であることが確認できました。
もちろん、頻繁な抜き差しを前提とした用途や、強度・耐久性が求められる場面にはあまり向きませんが、ファームウェアの書き込みや簡易的な接続用途など、「必要なときだけ使う」といった用途には非常に相性が良いと感じます。
特に自作基板においては、限られた基板スペースを有効活用できるだけでなく、部品点数を減らし実装の手間を省けるといったメリットもあり、用途によっては有効な選択肢のひとつになると思います。
今回のテスト基板の製作を通して、そのような用途で十分実用になることが分かったので、今後の設計にも取り入れていきたいと考えています。
また、このような構造を応用して、microUSBコネクタに挿せるタイプのものなども試してみたいと考えていますが・・・
朝活、なんかCADってる👈 pic.twitter.com/UV1aBWEFqx
— ガジェット大好き!! (@smartphone_jp1) March 31, 2026
少しニッチではありますが、「コネクタを載せるほどでもないけどUSBは使いたい」といった場面では、今回のようなPCBエッジ構造も検討してみると面白いかもしれませんね!



























コメントを残す